Лабораторная работа 4, страница 22 - гдз по физике 8 класс тетрадь для лабораторных работ Исаченкова, Громыко

Физика, 8 класс Тетрадь для лабораторных работ, авторы: Исаченкова Лариса Артёмовна, Громыко Елена Владимировна, Егорова Лариса Петровна, Лещинский Юрий Дмитриевич, издательство Аверсэв, Минск, 2024, белого цвета

Авторы: Исаченкова Л. А., Громыко Е. В., Егорова Л. П., Лещинский Ю. Д.

Тип: Тетрадь для лабораторных работ

Издательство: Аверсэв

Год издания: 2024 - 2026

Цвет обложки: белый, жёлтый с учителем с кофе

ISBN: 978-985-19-8151-5

Популярные ГДЗ в 8 классе

Измерение электрического напряжения и сопротивления проводника - страница 22.

Лабораторная работа 4 (с. 22)
Решение. Лабораторная работа 4 (с. 22)
Физика, 8 класс Тетрадь для лабораторных работ, авторы: Исаченкова Лариса Артёмовна, Громыко Елена Владимировна, Егорова Лариса Петровна, Лещинский Юрий Дмитриевич, издательство Аверсэв, Минск, 2024, белого цвета, страница 22, Решение Физика, 8 класс Тетрадь для лабораторных работ, авторы: Исаченкова Лариса Артёмовна, Громыко Елена Владимировна, Егорова Лариса Петровна, Лещинский Юрий Дмитриевич, издательство Аверсэв, Минск, 2024, белого цвета, страница 22, Решение (продолжение 2)
Решение 2. Лабораторная работа 4 (с. 22)

Проверьте себя

1. Как включается в цепь вольтметр и что он измеряет?

Вольтметр предназначен для измерения электрического напряжения (разности потенциалов) между двумя точками электрической цепи. Для корректного измерения он всегда включается параллельно тому участку цепи, на котором необходимо измерить напряжение. Это означает, что его клеммы подключаются к началу и концу данного участка цепи.

2. Какую зависимость выражает закон Ома?

Закон Ома выражает зависимость силы тока в проводнике от напряжения на его концах и сопротивления этого проводника. Он формулируется как: сила тока ($I$) в участке цепи прямо пропорциональна напряжению ($U$) на концах этого участка и обратно пропорциональна его сопротивлению ($R$).

Математически закон Ома для участка цепи выражается формулой: $I = \frac{U}{R}$.

Ход работы

I. Знакомство с основными характеристиками вольтметра.

1. Какова цена деления шкалы вольтметра?

Цена деления шкалы вольтметра определяется путем деления разности значений двух соседних подписанных отметок на шкале на количество промежутков между этими отметками. Например, если между отметками 0 В и 1 В находится 10 делений, то цена деления составляет $(1 \text{ В} - 0 \text{ В}) / 10 = 0.1 \text{ В}$. Для определения точного значения необходимо видеть шкалу конкретного вольтметра.

2. Какие максимальное $U_{max}$ и минимальное $U_{min}$ напряжения можно измерить данным вольтметром?

Минимальное напряжение, которое можно измерить данным вольтметром, обычно равно нулю ($U_{min} = 0 \text{ В}$), так как это начальная отметка шкалы. Максимальное напряжение ($U_{max}$) определяется наибольшим значением на шкале прибора. Для определения точных значений необходимо видеть шкалу конкретного вольтметра.

3. Каким должно быть сопротивление вольтметра по сравнению с сопротивлением амперметра? Почему они так сильно различаются?

Сопротивление вольтметра должно быть очень большим (идеально - бесконечным), в то время как сопротивление амперметра должно быть очень маленьким (идеально - нулевым). Они так сильно различаются из-за разных принципов их включения в цепь и требований к их влиянию на измеряемую цепь.

  • Вольтметр включается параллельно участку цепи. Чтобы он не отводил значительную часть тока от измеряемого участка и не изменял существенно напряжение на нем, его внутреннее сопротивление должно быть максимально большим. Если бы сопротивление вольтметра было малым, он бы шунтировал участок цепи, искажая измерение.
  • Амперметр включается последовательно в разрыв цепи. Чтобы он не вносил существенного дополнительного сопротивления в цепь и не уменьшал измеряемый ток, его внутреннее сопротивление должно быть минимально малым. Если бы сопротивление амперметра было большим, он бы значительно уменьшал силу тока в цепи.

II. Измерение напряжения.

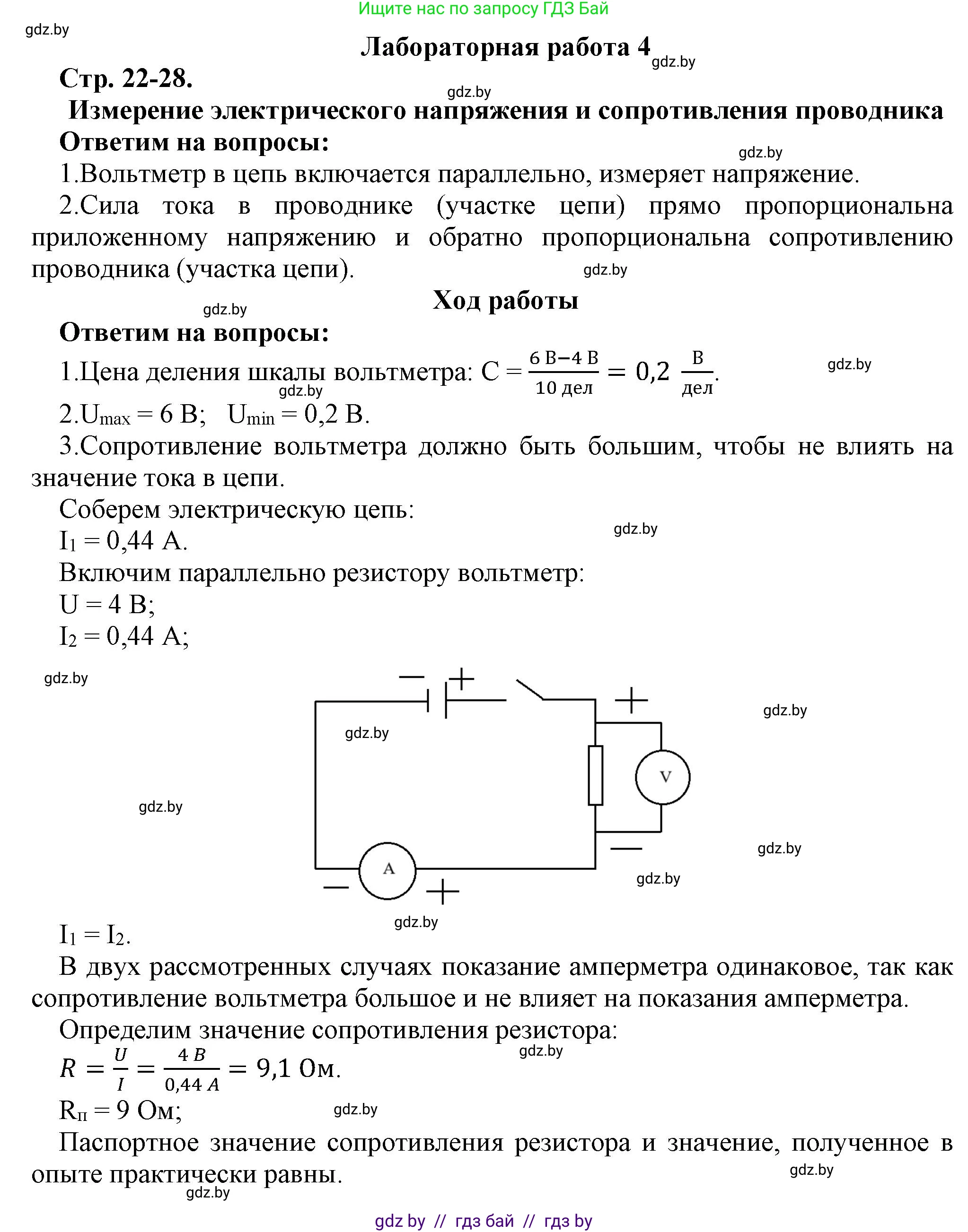
1. Соберите электрическую цепь согласно рисунку 1. После проверки ее учителем замкните ключ, определите и запишите в таблицу значение силы тока $I_1$ в резисторе.

Для выполнения данного пункта необходимо провести реальный эксперимент. Значение силы тока $I_1$ должно быть снято с показаний амперметра в собранной цепи.

2. Разомкнув цепь, включите параллельно резистору вольтметр. Замкните цепь, определите и запишите в таблицу значения напряжения $U$ на резисторе и силы тока $I_2$ в нем. Начертите схему данной электрической цепи.

Для выполнения данного пункта необходимо провести реальный эксперимент. Значения напряжения $U$ и силы тока $I_2$ должны быть сняты с показаний вольтметра и амперметра в собранной цепи.

3. Сравните значения силы токов $I_1$ и $I_2$ в опытах 1 и 2. Как отразилось на силе тока включение в цепь вольтметра? Почему?

Включение вольтметра параллельно резистору (как в пункте II.2) обычно приводит к тому, что общая сила тока, измеряемая амперметром ($I_2$), будет немного больше, чем сила тока $I_1$ (измеренная без вольтметра). Это происходит потому, что вольтметр, хотя и обладает очень большим сопротивлением, имеет конечное значение. Подключение его параллельно резистору создает дополнительный путь для тока, уменьшая общее эквивалентное сопротивление участка цепи ($R_{экв} = \frac{R_{резистора} \cdot R_{вольтметра}}{R_{резистора} + R_{вольтметра}}$). Согласно закону Ома ($I = U/R_{общее}$), уменьшение общего сопротивления цепи при постоянном напряжении источника приводит к увеличению общей силы тока.

III. Измерение сопротивления проводника.

1. Используя результаты предыдущего опыта, определите по закону Ома и запишите в таблицу значение сопротивления $R$ резистора.

Для определения сопротивления резистора по закону Ома необходимо использовать измеренное напряжение $U$ на резисторе и силу тока $I_{резистора}$ через него. Если $I_2$ в таблице соответствует силе тока, проходящей именно через резистор (а не общая сила тока), то сопротивление $R$ вычисляется по формуле:

$R = \frac{U}{I_2}$

Значение $R$ должно быть рассчитано на основе полученных в эксперименте значений $U$ и $I_2$.

2. Запишите в таблицу паспортное значение сопротивления $R_п$ резистора. Сравните $R_п$ и $R$, найденное по закону Ома, сделайте вывод.

Паспортное значение $R_п$ резистора следует взять с его маркировки или из сопроводительной документации. После проведения расчетов, полученное значение $R$ (по закону Ома) следует сравнить с паспортным $R_п$. Ожидается, что значения будут близки, но могут отличаться из-за погрешностей измерения, класса точности приборов и допустимых отклонений в сопротивлении самого резистора. Вывод должен содержать количественное сравнение и объяснение возможных причин расхождений.

3. Замените в цепи резистор лампочкой. Измерьте и запишите в таблицу значения силы тока $I_л$ в спирали лампочки, напряжения $U_л$ на ней. Определите и запишите в таблицу значение сопротивления $R_л$ спирали лампочки.

Для выполнения данного пункта необходимо провести реальный эксперимент с лампочкой. Значения $I_л$ и $U_л$ должны быть сняты с показаний амперметра и вольтметра. Сопротивление спирали лампочки $R_л$ вычисляется по закону Ома:

$R_л = \frac{U_л}{I_л}$

Значение $R_л$ должно быть рассчитано на основе полученных экспериментальных значений.

4. Запишите в таблицу номинальные силу тока $I_н$ и напряжение $U_н$, указанные на цоколе лампочки. Вычислите по этим данным и запишите в таблицу значение номинального сопротивления $R_н$ спирали лампочки.

Номинальные значения силы тока $I_н$ и напряжения $U_н$ следует взять с цоколя или колбы используемой лампочки. Номинальное сопротивление $R_н$ спирали лампочки вычисляется по закону Ома, используя эти номинальные значения:

$R_н = \frac{U_н}{I_н}$

Значение $R_н$ должно быть рассчитано на основе номинальных значений.

5. Сравните определенное экспериментально $R_л$ и номинальное $R_н$ сопротивление спирали лампочки, сделайте вывод.

При сравнении экспериментально определенного сопротивления $R_л$ (при котором лампочка светится) и номинального сопротивления $R_н$ (рассчитанного по номинальным данным), обычно наблюдается, что $R_л$ значительно больше $R_н$. Это связано с тем, что сопротивление металлов, из которых изготовлена спираль лампочки, сильно зависит от температуры. При работе лампочки спираль нагревается до высокой температуры (сотни и тысячи градусов Цельсия), что приводит к значительному увеличению ее сопротивления по сравнению с сопротивлением в холодном состоянии (при котором часто указываются номинальные параметры или которые подразумеваются для расчетного номинального сопротивления). Таким образом, лампа является нелинейным элементом, ее сопротивление не постоянно.

IV. Суперзадание.

Измерьте сопротивление резистора $R$, используя измененную схему (рис. 2). Сравните результат с результатом, полученным в п. 1. Оцените достоинства и недостатки применяемых методов.

Для выполнения измерения по схеме Рис. 2 необходимо собрать цепь, где амперметр и резистор включены последовательно, а вольтметр подключен параллельно этой последовательной комбинации (т.е. измеряет напряжение на амперметре и резисторе вместе). По закону Ома сопротивление $R'$ будет вычислено как:

Где $U'$ - напряжение, измеренное вольтметром по схеме Рис. 2, а $I'$ - сила тока, измеренная амперметром. В этом случае $R'$ будет равно сумме сопротивления резистора $R$ и внутреннего сопротивления амперметра $R_A$: $R' = R + R_A$.

Сравнение методов:

  • Метод из пункта II.2 (схема 1 с вольтметром параллельно резистору): В этом методе амперметр измеряет общую силу тока ($I_{общ}$), которая является суммой тока через резистор ($I_R$) и тока через вольтметр ($I_V$). Вольтметр измеряет напряжение непосредственно на резисторе ($U_R$). Расчетное сопротивление $R_{изм} = U_R / I_{общ}$. Этот метод дает заниженное значение сопротивления $R_{изм} = \frac{R \cdot R_V}{R + R_V}$, так как часть тока "уходит" через вольтметр. Он является более точным для измерения малых сопротивлений (когда $R \ll R_V$), потому что ток через резистор значительно больше тока через вольтметр, и ошибка от шунтирования вольтметром минимальна.
  • Метод из пункта IV (схема 2): В этом методе амперметр измеряет ток, проходящий через резистор ($I_R$), но вольтметр измеряет напряжение не только на резисторе, но и на внутреннем сопротивлении амперметра ($U_{общ} = U_R + U_A$). Расчетное сопротивление $R'_{изм} = U_{общ} / I_R$. Этот метод дает завышенное значение сопротивления $R'_{изм} = R + R_A$, так как в измерение включается сопротивление амперметра. Он является более точным для измерения больших сопротивлений (когда $R \gg R_A$), потому что падение напряжения на амперметре пренебрежимо мало по сравнению с падением напряжения на резисторе, и ошибка от последовательного включения амперметра минимальна.

Вывод: Результат, полученный по схеме Рис. 2 ($R' = R + R_A$), будет отличаться от результата, полученного по схеме из п. II.2 ($R_{изм} = \frac{R \cdot R_V}{R + R_V}$), если внутренние сопротивления приборов ($R_A$ и $R_V$) не пренебрежимо малы или велики, соответственно. Для выбора более точного метода необходимо знать примерную величину измеряемого сопротивления и параметры используемых измерительных приборов.

Помогло решение? Оставьте отзыв в комментариях ниже.

Присоединяйтесь к Телеграм-группе @gdz_by_belarus

Присоединиться

Мы подготовили для вас ответ c подробным объяснением домашего задания по физике за 8 класс, для упражнения Лабораторная работа 4 расположенного на странице 22 к тетради для лабораторных работ 2024 года издания для учащихся школ и гимназий.

Теперь на нашем сайте ГДЗ.ТОП вы всегда легко и бесплатно найдёте условие с правильным ответом на вопрос «Как решить ДЗ» и «Как сделать» задание по физике к упражнению Лабораторная работа 4 (с. 22), авторов: Исаченкова (Лариса Артёмовна), Громыко (Елена Владимировна), Егорова (Лариса Петровна), Лещинский (Юрий Дмитриевич), учебного пособия издательства Аверсэв.