Лабораторная работа 3, страница 15 - гдз по физике 8 класс тетрадь для лабораторных работ Исаченкова, Громыко

Физика, 8 класс Тетрадь для лабораторных работ, авторы: Исаченкова Лариса Артёмовна, Громыко Елена Владимировна, Егорова Лариса Петровна, Лещинский Юрий Дмитриевич, издательство Аверсэв, Минск, 2024, белого цвета

Авторы: Исаченкова Л. А., Громыко Е. В., Егорова Л. П., Лещинский Ю. Д.

Тип: Тетрадь для лабораторных работ

Издательство: Аверсэв

Год издания: 2024 - 2026

Цвет обложки: белый, жёлтый с учителем с кофе

ISBN: 978-985-19-8151-5

Популярные ГДЗ в 8 классе

Сборка электрической цепи и измерение силы тока в ней - страница 15.

Лабораторная работа 3 (с. 15)
Решение. Лабораторная работа 3 (с. 15)
Физика, 8 класс Тетрадь для лабораторных работ, авторы: Исаченкова Лариса Артёмовна, Громыко Елена Владимировна, Егорова Лариса Петровна, Лещинский Юрий Дмитриевич, издательство Аверсэв, Минск, 2024, белого цвета, страница 15, Решение Физика, 8 класс Тетрадь для лабораторных работ, авторы: Исаченкова Лариса Артёмовна, Громыко Елена Владимировна, Егорова Лариса Петровна, Лещинский Юрий Дмитриевич, издательство Аверсэв, Минск, 2024, белого цвета, страница 15, Решение (продолжение 2)
Решение 2. Лабораторная работа 3 (с. 15)

Проверьте себя

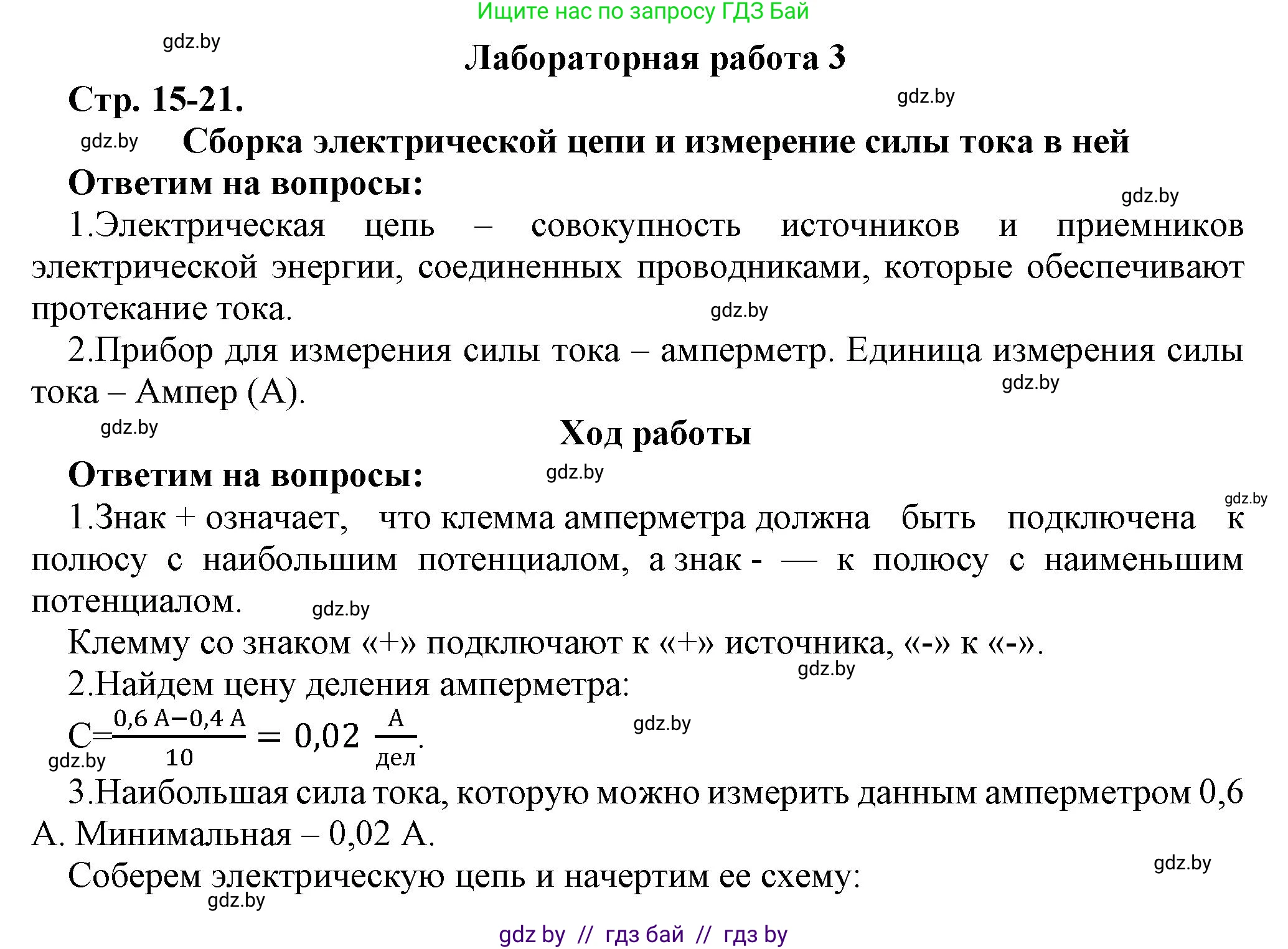
1. Что представляет собой электрическая цепь?

Электрическая цепь представляет собой совокупность соединенных между собой устройств, предназначенных для протекания электрического тока. Она включает в себя источник тока (энергии), потребитель (нагрузку), проводники и, как правило, коммутационные аппараты (ключи, выключатели), а также измерительные приборы (амперметры, вольтметры). Главное условие для существования электрического тока в цепи — это ее замкнутость, то есть наличие непрерывного пути для движения заряженных частиц.

Ответ: Замкнутый путь для протекания электрического тока.

2. Каким прибором и в каких единицах в СИ измеряется сила тока?

Сила тока измеряется прибором, который называется амперметром. В Международной системе единиц (СИ) сила тока измеряется в амперах, сокращенно обозначается как А.

Ответ: Амперметром, в амперах (А).

Ход работы

I. Знакомство с амперметром.

1. Что обозначают знаки «+» и «−» возле клемм амперметра?

Знаки «+» и «−» возле клемм амперметра обозначают полярность его подключения к электрической цепи. Клемма со знаком «+» (положительная клемма) должна быть подключена к точке цепи, находящейся ближе к положительному полюсу источника тока. Клемма со знаком «−» (отрицательная клемма) должна быть подключена к точке цепи, находящейся ближе к отрицательному полюсу источника тока. Соблюдение полярности важно для правильной работы измерительного прибора и предотвращения его повреждения, а также для получения корректных показаний (стрелка амперметра будет отклоняться в нужном направлении).

Ответ: Полярность подключения.

2. Какова цена деления шкалы амперметра?

Цена деления шкалы амперметра определяется как отношение разности значений двух соседних числовых отметок на шкале к числу делений между ними. Поскольку изображение амперметра не предоставлено, мы не можем определить точную цену деления.

Пример (гипотетического амперметра):

Если на шкале амперметра есть отметки 0 А, 0.5 А, 1.0 А, и между 0 А и 0.5 А имеется 50 делений, то:

Цена деления $= \frac{0.5 \text{ А} - 0 \text{ А}}{50 \text{ делений}} = \frac{0.5 \text{ А}}{50} = 0.01 \text{ А}$.

Ответ: Цена деления определяется по конкретной шкале амперметра. Для примера, если диапазон 0-1 А и 100 делений, то цена деления составляет 0.01 А.

3. Какую наименьшую и наибольшую силу тока можно измерить данным амперметром?

Наименьшая сила тока, которую можно измерить данным амперметром, соответствует нулю (или минимальной отметке шкалы, которая обычно равна нулю при отсутствии тока). Наибольшая сила тока соответствует максимальному значению на шкале прибора, которое является пределом его измерения.

Пример (гипотетического амперметра, продолжение):

Если шкала амперметра начинается с 0 А и заканчивается на 1.0 А, то:

Наименьшая сила тока = 0 А.

Наибольшая сила тока = 1.0 А.

Ответ: Наименьшая сила тока — 0 А. Наибольшая сила тока — максимальное значение на шкале амперметра.

II. Сборка электрической цепи и измерение силы тока в ней.

1. Соберите электрическую цепь согласно рисунку.

Для сборки электрической цепи, как правило, последовательно соединяются все элементы: источник тока, ключ, амперметр и лампочка. Один полюс источника тока соединяется с одной клеммой амперметра (соблюдая полярность). Другая клемма амперметра соединяется с ключом. Ключ соединяется с лампочкой. И, наконец, лампочка соединяется со вторым полюсом источника тока, замыкая цепь. В цепи, изображенной на рисунке, элементы соединены последовательно.

Ответ: Цепь собрана последовательно: источник тока, амперметр, ключ, лампочка.

2. Начертите схему цепи и сплошной стрелкой укажите на ней направление тока в цепи, а пунктирной — направление движения носителей заряда.

Схема цепи представляет собой последовательное соединение источника тока, амперметра, ключа и лампочки. * Символ источника тока: две параллельные линии разной длины, длинная линия — положительный полюс (+), короткая — отрицательный полюс (-). * Символ амперметра: круг с буквой "А" внутри. * Символ ключа: разомкнутый или замкнутый рычаг, показывающий возможность размыкания/замыкания цепи. * Символ лампочки: круг с крестом внутри. Все элементы соединены между собой проводниками. Направление тока (традиционное) указывается сплошной стрелкой: от положительного полюса источника, через все элементы цепи, к отрицательному полюсу источника. Направление движения носителей заряда (электронов) указывается пунктирной стрелкой: от отрицательного полюса источника, через все элементы цепи, к положительному полюсу источника (т.е. противоположно направлению тока).

Ответ: Схема цепи состоит из последовательно соединенных источника тока, амперметра, ключа и лампочки. Направление тока (сплошная стрелка) от "+" к "-" полюсу источника. Направление движения электронов (пунктирная стрелка) от "-" к "+" полюсу источника.

3. Измените на противоположное направление тока в цепи. Проверьте цепь с учителем! Напишите, как вы это сделали и повлияло ли изменение направления тока на силу тока и на свечение лампочки.

Изменить направление тока в цепи можно, поменяв полярность подключения источника тока, т.е. поменяв местами провода, идущие от источника к остальной части цепи (например, если "+"-провод был подключен к амперметру, а "-"-провод к лампочке, теперь подключаем "+"-провод к лампочке, а "-"-провод к амперметру, если амперметр позволяет обратное подключение или если его клеммы тоже меняем).

Для простейшей цепи с лампочкой и амперметром (если амперметр правильно подключен по полярности), изменение направления тока не повлияет на величину силы тока и на яркость свечения лампочки. Это связано с тем, что лампочка является резистивным элементом, и ее сопротивление, а следовательно, и потребляемая мощность (и яркость свечения), не зависят от направления протекающего через нее тока. Сила тока также останется прежней, так как она определяется общим сопротивлением цепи и напряжением источника тока (согласно закону Ома $I = U/R$), которые не меняются от изменения полярности подключения.

Ответ: Изменение направления тока производилось путем смены полярности подключения источника тока. Изменение направления тока не повлияло на величину силы тока и на яркость свечения лампочки, так как сопротивление лампочки не зависит от направления тока.

4. Измерьте и запишите в таблицу значения силы тока $I_1$, протекающего между клеммой «−» источника тока и ключом (участок 1); силы тока $I_2$, протекающего между ключом и лампочкой (участок 2); силы тока $I_3$, протекающего между лампочкой и клеммой «+» источника тока (участок 3). Сделайте вывод о значении силы тока на различных участках цепи.

В последовательной электрической цепи сила тока одинакова во всех ее участках. Это является следствием закона сохранения заряда: сколько заряда втекает в один участок цепи, столько же и вытекает из него, так как заряды не накапливаются и не теряются в проводниках.

Пример гипотетических измерений:

ЛампочкаРезистор 1Резистор 2
$I_1$, A$I_2$, A$I_3$, A$I'_3$, A$I''_3$, A
0.250.250.250.150.35

Вывод: В последовательной электрической цепи сила тока во всех ее участках одинакова: $I_1 = I_2 = I_3$.

Ответ: В последовательной электрической цепи сила тока на всех участках одинакова.

5. Начертите схемы электрических цепей при измерениях силы токов $I_2$ и $I_3$.

(Описать схемы, так как рисовать в HTML нельзя).

Для измерения силы тока амперметр всегда включается в цепь последовательно с тем элементом, ток через который измеряется. Таким образом, схема цепи остается последовательной, меняется лишь положение амперметра. * Схема 2 (для измерения $I_2$): Источник тока -> Амперметр -> Ключ -> Лампочка -> Источник тока (по порядку). Амперметр расположен между источником и ключом (или после ключа, но до лампочки, согласно "участок 2"). * Схема 3 (для измерения $I_3$): Источник тока -> Ключ -> Лампочка -> Амперметр -> Источник тока (по порядку). Амперметр расположен после лампочки, но перед возвращением к источнику тока, согласно "участок 3". Поскольку в последовательной цепи ток одинаков везде, эти схемы по сути измеряют один и тот же ток в цепи, просто в разных физических точках.

Ответ: Амперметр включается последовательно в нужный участок цепи.

6. Замените в последней цепи лампочку поочередно резисторами с разным сопротивлением. Измерьте и запишите в таблицу значения силы токов $I'_3$ и $I''_3$.

(Данные будут гипотетическими, как в пункте 4 таблицы).

Если в цепи заменить лампочку на резистор с другим сопротивлением, то, согласно закону Ома ($I = U/R_{общ}$), сила тока в цепи изменится. Если используется резистор с большим сопротивлением ($R_{резистор1} > R_{лампочка}$), сила тока уменьшится. Если используется резистор с меньшим сопротивлением ($R_{резистор2} < R_{лампочка}$), сила тока увеличится.

Пример гипотетических измерений (данные из таблицы в пункте 4):

ЛампочкаРезистор 1Резистор 2
$I_1$, A$I_2$, A$I_3$, A$I'_3$, A$I''_3$, A
0.250.250.250.150.35

Здесь $I'_3$ - это ток при использовании Резистора 1 (большее сопротивление, меньший ток), а $I''_3$ - ток при использовании Резистора 2 (меньшее сопротивление, больший ток).

Ответ: Значения токов $I'_3$ и $I''_3$ зависят от сопротивления используемых резисторов. (См. таблицу выше).

7. Сравните значения силы токов $I_3$, $I'_3$ и $I''_3$ и сделайте выводы.

Используя гипотетические данные из таблицы (п. 4 и п. 6): $I_3 = 0.25$ А (ток с лампочкой)

$I'_3 = 0.15$ А (ток с Резистором 1, который имеет большее сопротивление)

$I''_3 = 0.35$ А (ток с Резистором 2, который имеет меньшее сопротивление)

Выводы:

1. При увеличении общего сопротивления цепи (замена лампочки на Резистор 1, где $R_{Резистор1} > R_{Лампочка}$), сила тока в цепи уменьшается ($I'_3 < I_3$). 2. При уменьшении общего сопротивления цепи (замена лампочки на Резистор 2, где $R_{Резистор2} < R_{Лампочка}$), сила тока в цепи увеличивается ($I''_3 > I_3$). Это соответствует закону Ома для участка цепи: сила тока обратно пропорциональна сопротивлению при постоянном напряжении источника ($I = U/R$).

Ответ: Сила тока в цепи обратно пропорциональна полному сопротивлению цепи. Чем больше сопротивление, тем меньше ток, и наоборот.

III. Контрольные вопросы.

1. Почему сила тока на различных участках цепи одинакова?

Сила тока на различных участках последовательной электрической цепи одинакова в силу закона сохранения заряда. Электрический ток представляет собой упорядоченное движение заряженных частиц. В последовательной цепи нет разветвлений, поэтому все заряды, которые проходят через один участок цепи за определенное время, должны пройти и через любой другой участок этой же цепи за то же время. Заряды не "накапливаются" и не "теряются" в проводниках, поэтому скорость их прохождения (а значит, и сила тока) остается постоянной по всей длине замкнутой цепи.

Ответ: Из-за закона сохранения заряда, так как в последовательной цепи заряды не накапливаются и имеют только один путь.

2. Отразится ли на свечении лампочки исключение из электрической цепи амперметра? Почему?

При исключении амперметра из электрической цепи свечение лампочки практически не изменится, а в идеальном случае немного увеличится. Это связано с тем, что амперметр, будучи измерительным прибором для силы тока, имеет очень малое (идеально нулевое) внутреннее сопротивление. Его включение в цепь лишь незначительно увеличивает общее сопротивление цепи. Если амперметр исключить, общее сопротивление цепи уменьшится на величину его внутреннего сопротивления. Согласно закону Ома ($I = U/R$), уменьшение общего сопротивления приведет к незначительному увеличению силы тока в цепи и, соответственно, к едва заметному увеличению яркости свечения лампочки.

Ответ: Практически нет, так как амперметр имеет очень малое сопротивление. Исключение амперметра приведет к незначительному увеличению тока и яркости.

3. Какой заряд прошел через поперечное сечение спирали лампочки за 1 мин ее свечения?

Дано:

Время свечения лампочки $t = 1 \text{ мин}$

Сила тока через лампочку $I = 0.25 \text{ А}$ (взято из гипотетических измерений в п. 4)

Перевод в СИ:

$t = 1 \text{ мин} = 60 \text{ с}$

Найти:

Заряд $Q$

Решение:

Сила тока определяется как количество заряда, проходящего через поперечное сечение проводника за единицу времени. Формула для силы тока:

$I = \frac{Q}{t}$

Отсюда выразим заряд $Q$:

$Q = I \cdot t$

Подставим известные значения:

$Q = 0.25 \text{ А} \cdot 60 \text{ с}$

$Q = 15 \text{ Кл}$

Ответ: Через поперечное сечение спирали лампочки за 1 минуту свечения прошел заряд $15 \text{ Кл}$.

IV. Суперзадание.

Поскольку точная схема ключа с клеммами B и C, а также их исходное подключение в цепи, не были предоставлены на изображении, интерпретация суперзадания может быть неоднозначной. Однако, обычно такие задачи направлены на демонстрацию использования ключа для изменения конфигурации цепи, например, для создания короткого замыкания или для переключения между компонентами.

Рассмотрим наиболее вероятный сценарий для "суперзадания" в контексте базовой лабораторной работы: использование ключа для шунтирования (короткого замыкания) лампочки.

При исходной схеме ключ, скорее всего, использовался как простой выключатель, размыкающий или замыкающий всю цепь.

В новом подключении: "Перенесите провод 2 с клеммы C ключа на клемму B (с. 16). Освободившуюся клемму C ключа соедините дополнительным проводом с клеммой «+» источника."

Если предположить, что в результате этих манипуляций ключ оказался подключен параллельно лампочке (одна его клемма соединена с "входом" лампочки, другая — с "выходом" лампочки):

  • При разомкнутом положении ключа: ток будет проходить через лампочку, и она будет светиться. Амперметр будет показывать величину тока, протекающего через лампочку и всю цепь.
  • При замкнутом положении ключа: ключ создаст путь с очень малым сопротивлением (практически короткое замыкание) вокруг лампочки. Большая часть тока пойдет по пути наименьшего сопротивления, то есть через замкнутый ключ, минуя лампочку. Лампочка при этом сильно потускнеет или совсем погаснет (если она полностью зашунтирована). Общее сопротивление цепи уменьшится (т.к. лампочка фактически исключена из активного сопротивления цепи), и, следовательно, общий ток в цепи (который измеряет амперметр, если он включен последовательно с источником) возрастет.

Такое изменение режима работы ключа демонстрирует принцип шунтирования (байпаса) и влияние изменения общего сопротивления цепи на силу тока.

Ответ: Если ключ подключить параллельно лампочке, то при его замыкании лампочка погаснет или потускнеет, а ток в цепи (если амперметр измеряет общий ток) возрастет, так как лампа будет зашунтирована, а общее сопротивление цепи уменьшится. При разомкнутом ключе лампочка будет светиться как обычно.

Помогло решение? Оставьте отзыв в комментариях ниже.

Присоединяйтесь к Телеграм-группе @gdz_by_belarus

Присоединиться

Мы подготовили для вас ответ c подробным объяснением домашего задания по физике за 8 класс, для упражнения Лабораторная работа 3 расположенного на странице 15 к тетради для лабораторных работ 2024 года издания для учащихся школ и гимназий.

Теперь на нашем сайте ГДЗ.ТОП вы всегда легко и бесплатно найдёте условие с правильным ответом на вопрос «Как решить ДЗ» и «Как сделать» задание по физике к упражнению Лабораторная работа 3 (с. 15), авторов: Исаченкова (Лариса Артёмовна), Громыко (Елена Владимировна), Егорова (Лариса Петровна), Лещинский (Юрий Дмитриевич), учебного пособия издательства Аверсэв.