Лабораторная работа 2, страница 11 - гдз по физике 9 класс тетрадь для лабораторных работ Исаченкова, Захаревич

Физика, 9 класс Тетрадь для лабораторных работ, авторы: Исаченкова Лариса Артёмовна, Захаревич Екатерина Васильевна, Сокольский Анатолий Алексеевич, издательство Аверсэв, Минск, 2019, белого цвета

Авторы: Исаченкова Л. А., Захаревич Е. В., Сокольский А. А.

Тип: Тетрадь для лабораторных работ

Издательство: Аверсэв

Год издания: 2019 - 2026

Цвет обложки: белый, голубой с учителем на роликах

ISBN: 978-985-19-6940-7

Рекомендовано Научно-методическим учреждением «Национальный институт образования» Министерства образования Республики Беларусь

Популярные ГДЗ в 9 классе

Измерение ускорения при равноускоренном движении тела - страница 11.

Лабораторная работа 2 (с. 11)
Решение. Лабораторная работа 2 (с. 11)
Физика, 9 класс Тетрадь для лабораторных работ, авторы: Исаченкова Лариса Артёмовна, Захаревич Екатерина Васильевна, Сокольский Анатолий Алексеевич, издательство Аверсэв, Минск, 2019, белого цвета, страница 11, Решение Физика, 9 класс Тетрадь для лабораторных работ, авторы: Исаченкова Лариса Артёмовна, Захаревич Екатерина Васильевна, Сокольский Анатолий Алексеевич, издательство Аверсэв, Минск, 2019, белого цвета, страница 11, Решение (продолжение 2)
Решение 2. Лабораторная работа 2 (с. 11)

Поскольку исходные данные измерений (значения $t$ и $l$) не представлены на изображении, для выполнения расчетов будут использованы типовые (примерные) значения, характерные для данной лабораторной работы.

Дано:

Предполагаемые результаты измерений:

Длина желоба $l$: $l_1 = 80.0 \text{ см}$, $l_2 = 80.0 \text{ см}$, $l_3 = 80.0 \text{ см}$

Время движения шарика $t$: $t_1 = 1.80 \text{ с}$, $t_2 = 1.82 \text{ с}$, $t_3 = 1.79 \text{ с}$, $t_4 = 1.81 \text{ с}$, $t_5 = 1.83 \text{ с}$

Точность линейки (предел измерения): $1 \text{ мм}$

Типичная систематическая погрешность секундомера (время реакции): $0.1 \text{ с}$

Перевод в СИ:

Длина желоба $l$: $80.0 \text{ см} = 0.800 \text{ м}$

Точность линейки: $1 \text{ мм} = 0.001 \text{ м}$

Найти:

1. Ответы на контрольные вопросы (Проверьте себя).

2. Средние значения $\langle t \rangle$ и $\langle l \rangle$.

3. Среднее значение модуля ускорения $\langle a \rangle$.

4. Абсолютная погрешность $\Delta l$.

5. Максимальное значение абсолютной случайной погрешности $\Delta t_{случ}^{max}$.

6. Абсолютная систематическая погрешность $\Delta t_{сист}$.

7. Полная абсолютная погрешность $\Delta t$.

8. Относительные погрешности $\varepsilon_l$ и $\varepsilon_t$.

9. Результаты прямых измерений в интервальной форме.

10. Ответы на контрольные вопросы (в конце работы).

11. Решение суперзадачи.

Проверьте себя

1. Что такое ускорение?

Ускорение — это векторная физическая величина, характеризующая быстроту изменения скорости тела. Она определяется как отношение изменения скорости к промежутку времени, за который это изменение произошло. В случае прямолинейного движения ускорение показывает, насколько изменяется скорость за единицу времени.

Ответ: Ускорение — это векторная физическая величина, характеризующая быстроту изменения скорости тела.

2. В каких единицах в СИ измеряется ускорение?

В Международной системе единиц (СИ) ускорение измеряется в метрах в секунду в квадрате ($m/s^2$).

Ответ: В СИ ускорение измеряется в метрах в секунду в квадрате ($m/s^2$).

5. Найдите и занесите в таблицу средние значения $\langle t \rangle$ и $\langle l \rangle$.

Среднее значение длины $\langle l \rangle$:

$\langle l \rangle = \frac{l_1 + l_2 + l_3}{3} = \frac{80.0 \text{ см} + 80.0 \text{ см} + 80.0 \text{ см}}{3} = \frac{240.0 \text{ см}}{3} = 80.0 \text{ см}$

Среднее значение времени $\langle t \rangle$:

$\langle t \rangle = \frac{t_1 + t_2 + t_3 + t_4 + t_5}{5} = \frac{1.80 \text{ с} + 1.82 \text{ с} + 1.79 \text{ с} + 1.81 \text{ с} + 1.83 \text{ с}}{5} = \frac{9.05 \text{ с}}{5} = 1.81 \text{ с}$

Ответ: $\langle l \rangle = 80.0 \text{ см}$, $\langle t \rangle = 1.81 \text{ с}$.

6. Вычислите среднее значение модуля ускорения шарика по формуле: $\langle a \rangle = \frac{2\langle l \rangle}{\langle t \rangle^2}$. Результаты вычислений занесите в таблицу.

$\langle a \rangle = \frac{2 \cdot 80.0 \text{ см}}{(1.81 \text{ с})^2} = \frac{160.0 \text{ см}}{3.2761 \text{ с}^2} \approx 48.841 \text{ см/с}^2 \approx 48.8 \text{ см/с}^2$

Ответ: $\langle a \rangle = 48.8 \text{ см/с}^2$.

7. Рассчитайте и занесите в таблицу значение абсолютной погрешности $\Delta l$.

Для измерения длины линейкой, абсолютная погрешность $\Delta l$ обычно принимается равной половине наименьшего деления прибора. Если наименьшее деление линейки составляет $1 \text{ мм}$, то $\Delta l = 0.5 \text{ мм} = 0.05 \text{ см}$.

Ответ: $\Delta l = 0.05 \text{ см}$.

8. Вычислите максимальное значение абсолютной случайной погрешности $\Delta t_{случ}^{max}$ измерений времени $t$.

Максимальная случайная погрешность определяется как максимальное отклонение индивидуального измерения от среднего значения.

$|t_1 - \langle t \rangle| = |1.80 - 1.81| = 0.01 \text{ с}$

$|t_2 - \langle t \rangle| = |1.82 - 1.81| = 0.01 \text{ с}$

$|t_3 - \langle t \rangle| = |1.79 - 1.81| = 0.02 \text{ с}$

$|t_4 - \langle t \rangle| = |1.81 - 1.81| = 0.00 \text{ с}$

$|t_5 - \langle t \rangle| = |1.83 - 1.81| = 0.02 \text{ с}$

Максимальное из этих отклонений: $\Delta t_{случ}^{max} = 0.02 \text{ с}$.

Ответ: $\Delta t_{случ}^{max} = 0.02 \text{ с}$.

9. Определите абсолютную систематическую погрешность $\Delta t_{сист}$ измерений времени $t$.

Систематическая погрешность при измерении времени обычно обусловлена временем реакции человека при нажатии на кнопку секундомера. Типичное значение для времени реакции составляет $0.1 \text{ с}$ или $0.2 \text{ с}$. Примем $\Delta t_{сист} = 0.1 \text{ с}$.

Ответ: $\Delta t_{сист} = 0.1 \text{ с}$.

10. Вычислите и занесите в таблицу значение абсолютной погрешности $\Delta t = \Delta t_{случ}^{max} + \Delta t_{сист}$ прямых измерений времени $t$.

$\Delta t = \Delta t_{случ}^{max} + \Delta t_{сист} = 0.02 \text{ с} + 0.1 \text{ с} = 0.12 \text{ с}$

Ответ: $\Delta t = 0.12 \text{ с}$.

11. Вычислите и занесите в таблицу значения относительной погрешности $\varepsilon_l$ и $\varepsilon_t$.

Относительная погрешность длины $\varepsilon_l$:

$\varepsilon_l = \frac{\Delta l}{\langle l \rangle} \cdot 100\% = \frac{0.05 \text{ см}}{80.0 \text{ см}} \cdot 100\% \approx 0.0625\% \approx 0.06\%$

Относительная погрешность времени $\varepsilon_t$:

$\varepsilon_t = \frac{\Delta t}{\langle t \rangle} \cdot 100\% = \frac{0.12 \text{ с}}{1.81 \text{ с}} \cdot 100\% \approx 6.629\% \approx 6.63\%$

Ответ: $\varepsilon_l = 0.06\%$, $\varepsilon_t = 6.63\%$.

Таблица результатов измерений и расчетов (на основе предоставленных данных):

№ опытаt, с l, см a, $ \frac{\text{см}}{\text{с}^2} $$\Delta l$, см$\varepsilon_l$, %$\Delta t$, с$\varepsilon_t$, %
11,8080-0,050,120,066,63
21,8280-----
317980-----
41,81------
51,83------
Среднее1,818048,8----

12. Запишите результаты прямых измерений длины и времени в интервальной форме:

При записи в интервальной форме число знаков после запятой в значении должно соответствовать числу знаков после запятой в абсолютной погрешности.

$l = \langle l \rangle \pm \Delta l = (80.00 \pm 0.05) \text{ см}$, $\varepsilon_l = 0.06\%$

$t = \langle t \rangle \pm \Delta t = (1.81 \pm 0.12) \text{ с}$, $\varepsilon_t = 6.63\%$

Ответ: $l = (80.00 \pm 0.05) \text{ см}$, $\varepsilon_l = 0.06\%$; $t = (1.81 \pm 0.12) \text{ с}$, $\varepsilon_t = 6.63\%$.

Контрольные вопросы:

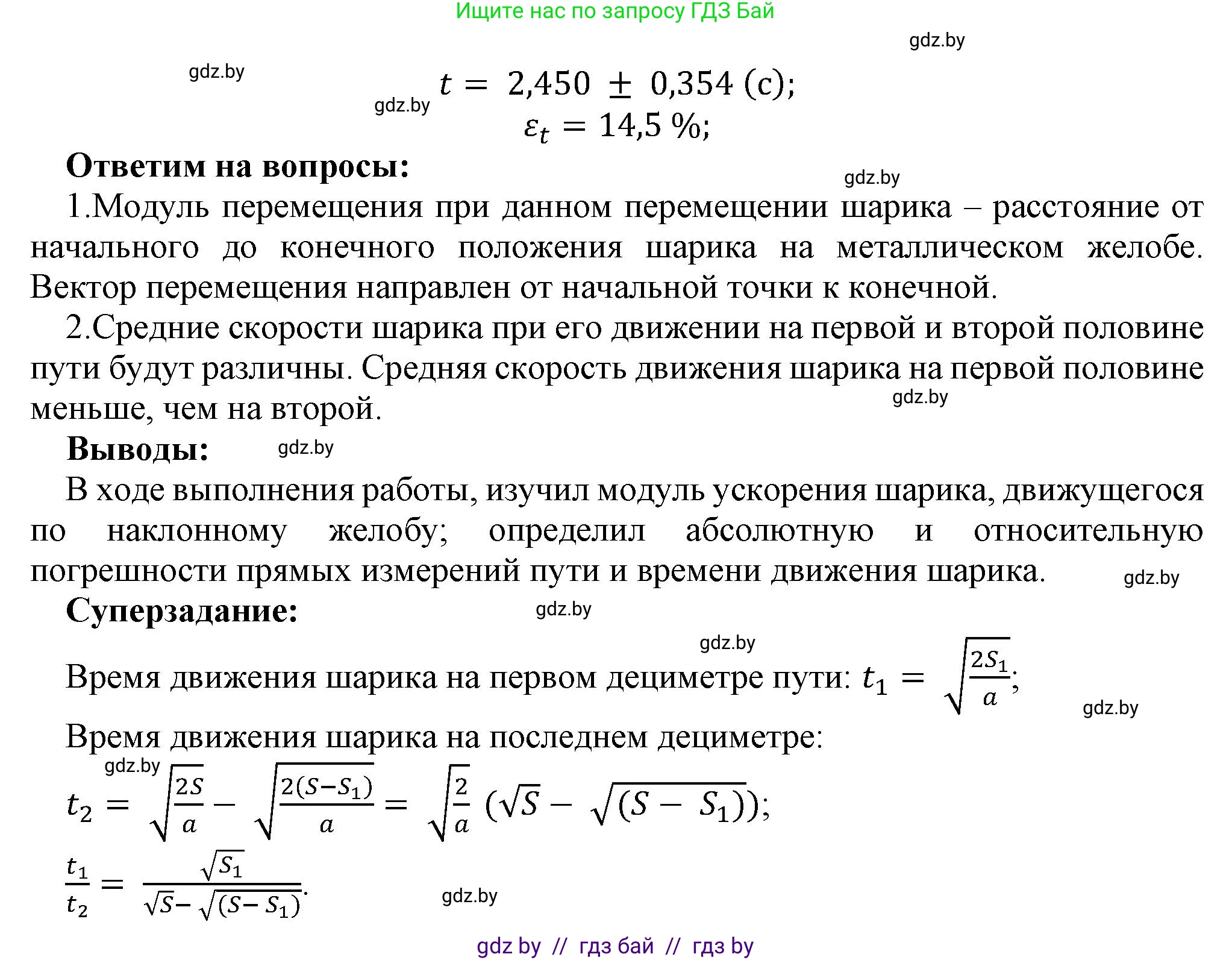
1. Что представляет модуль перемещения при данном движении шарика? Как направлен вектор перемещения?

Модуль перемещения шарика представляет собой расстояние по прямой линии от начальной точки его движения (точки A) до конечной точки (точки B, где находится цилиндрический упор). Это по сути длина наклонного желоба $l$, по которому движется шарик.

Вектор перемещения направлен вдоль желоба от начальной точки движения (точки A) к конечной точке (точке B).

Ответ: Модуль перемещения — это длина наклонного желоба, пройденная шариком. Вектор перемещения направлен вдоль желоба от точки старта к упору.

2. Будут ли равными средние скорости шарика при его движении на первой и второй половине пути? Почему?

Нет, средние скорости шарика на первой и второй половине пути не будут равными. Шарик движется по наклонному желобу равноускоренно с начальной скоростью $v_0 = 0$. Это означает, что его скорость постоянно увеличивается. Поскольку на второй половине пути шарик движется с уже набранной скоростью, он преодолеет это расстояние за меньшее время, чем первую половину пути. Следовательно, его средняя скорость на второй половине пути будет больше, чем на первой.

Пусть общая длина пути $l$. Время прохождения пути $s$ при равноускоренном движении из состояния покоя $s = \frac{at^2}{2}$, откуда $t = \sqrt{\frac{2s}{a}}$.

Время прохождения первой половины пути ($s_1 = \frac{l}{2}$): $t_1 = \sqrt{\frac{2 \cdot \frac{l}{2}}{a}} = \sqrt{\frac{l}{a}}$.

Время прохождения всего пути ($s = l$): $T = \sqrt{\frac{2l}{a}}$.

Время прохождения второй половины пути: $t_2 = T - t_1 = \sqrt{\frac{2l}{a}} - \sqrt{\frac{l}{a}} = \sqrt{\frac{l}{a}}(\sqrt{2} - 1)$.

Средняя скорость на первой половине пути: $\langle v \rangle_1 = \frac{l/2}{t_1} = \frac{l/2}{\sqrt{l/a}}$.

Средняя скорость на второй половине пути: $\langle v \rangle_2 = \frac{l/2}{t_2} = \frac{l/2}{\sqrt{l/a}(\sqrt{2} - 1)}$.

Так как $(\sqrt{2} - 1) \approx 0.414 < 1$, то $t_2 < t_1$, и, следовательно, $\langle v \rangle_2 > \langle v \rangle_1$.

Ответ: Нет, средние скорости не будут равными. Скорость шарика увеличивается, поэтому вторую половину пути он пройдет быстрее, и его средняя скорость на этом участке будет выше, чем на первой половине.

Суперзадание.

Во сколько раз отличаются промежутки времени, затрачиваемые на движение шарика на первом и последнем дециметре пути?

Пусть $a$ – ускорение шарика, $L$ – общая длина желоба. Примем $L = 0.8 \text{ м}$ (из наших данных).

Формула для времени прохождения пути $s$ из состояния покоя: $t = \sqrt{\frac{2s}{a}}$.

Время, затрачиваемое на первый дециметр пути ($s_1 = 0.1 \text{ м}$):

$t_{первый} = \sqrt{\frac{2 \cdot 0.1}{a}} = \sqrt{\frac{0.2}{a}}$

Время, затрачиваемое на путь до начала последнего дециметра ($s_{L-0.1} = L - 0.1 \text{ м}$):

$t_{до\_последнего} = \sqrt{\frac{2(L - 0.1)}{a}}$

Время, затрачиваемое на весь путь $L$:

$t_{весь} = \sqrt{\frac{2L}{a}}$

Время, затрачиваемое на последний дециметр пути $\Delta t_{последний} = t_{весь} - t_{до\_последнего}$:

$\Delta t_{последний} = \sqrt{\frac{2L}{a}} - \sqrt{\frac{2(L - 0.1)}{a}} = \sqrt{\frac{2}{a}} (\sqrt{L} - \sqrt{L - 0.1})$

Теперь найдем отношение $t_{первый} / \Delta t_{последний}$:

$\frac{t_{первый}}{\Delta t_{последний}} = \frac{\sqrt{\frac{0.2}{a}}}{\sqrt{\frac{2}{a}} (\sqrt{L} - \sqrt{L - 0.1})} = \frac{\sqrt{0.2}}{\sqrt{2} (\sqrt{L} - \sqrt{L - 0.1})} = \frac{1}{\sqrt{10} (\sqrt{L} - \sqrt{L - 0.1})}$

Подставим $L = 0.8 \text{ м}$:

$\frac{t_{первый}}{\Delta t_{последний}} = \frac{1}{\sqrt{10} (\sqrt{0.8} - \sqrt{0.8 - 0.1})} = \frac{1}{\sqrt{10} (\sqrt{0.8} - \sqrt{0.7})}$

$\sqrt{0.8} \approx 0.8944$

$\sqrt{0.7} \approx 0.8367$

$\frac{t_{первый}}{\Delta t_{последний}} \approx \frac{1}{\sqrt{10} (0.8944 - 0.8367)} = \frac{1}{3.162 \cdot 0.0577} \approx \frac{1}{0.1824} \approx 5.48$

Таким образом, время, затрачиваемое на первый дециметр, примерно в $5.48$ раза больше, чем на последний дециметр.

Ответ: Время, затрачиваемое на первый дециметр пути, примерно в $5.48$ раза больше, чем на последний дециметр пути.

Помогло решение? Оставьте отзыв в комментариях ниже.

Присоединяйтесь к Телеграм-группе @gdz_by_belarus

Присоединиться

Мы подготовили для вас ответ c подробным объяснением домашего задания по физике за 9 класс, для упражнения Лабораторная работа 2 расположенного на странице 11 к тетради для лабораторных работ 2019 года издания для учащихся школ и гимназий.

Теперь на нашем сайте ГДЗ.ТОП вы всегда легко и бесплатно найдёте условие с правильным ответом на вопрос «Как решить ДЗ» и «Как сделать» задание по физике к упражнению Лабораторная работа 2 (с. 11), авторов: Исаченкова (Лариса Артёмовна), Захаревич (Екатерина Васильевна), Сокольский (Анатолий Алексеевич), учебного пособия издательства Аверсэв.