Номер 5, страница 101 - гдз по физике 8 класс учебник Исаченкова, Громыко

Физика, 8 класс Учебник, авторы: Исаченкова Лариса Артёмовна, Громыко Елена Владимировна, Дорофейчик Владимир Владимирович, Лещинский Юрий Дмитриевич, издательство Адукацыя i выхаванне, Минск, 2024

Авторы: Исаченкова Л. А., Громыко Е. В., Дорофейчик В. В., Лещинский Ю. Д.

Тип: Учебник

Издательство: Адукацыя i выхаванне

Год издания: 2024 - 2026

ISBN: 978-985-03-4116-7

Популярные ГДЗ в 8 классе

Глава 2. Электромагнитные явления. Параграф 25. Параллельное соединение проводников. Упражнение 17 - номер 5, страница 101.

№5 (с. 101)
Условие. №5 (с. 101)
скриншот условия
Физика, 8 класс Учебник, авторы: Исаченкова Лариса Артёмовна, Громыко Елена Владимировна, Дорофейчик Владимир Владимирович, Лещинский Юрий Дмитриевич, издательство Адукацыя i выхаванне, Минск, 2024, страница 101, номер 5, Условие

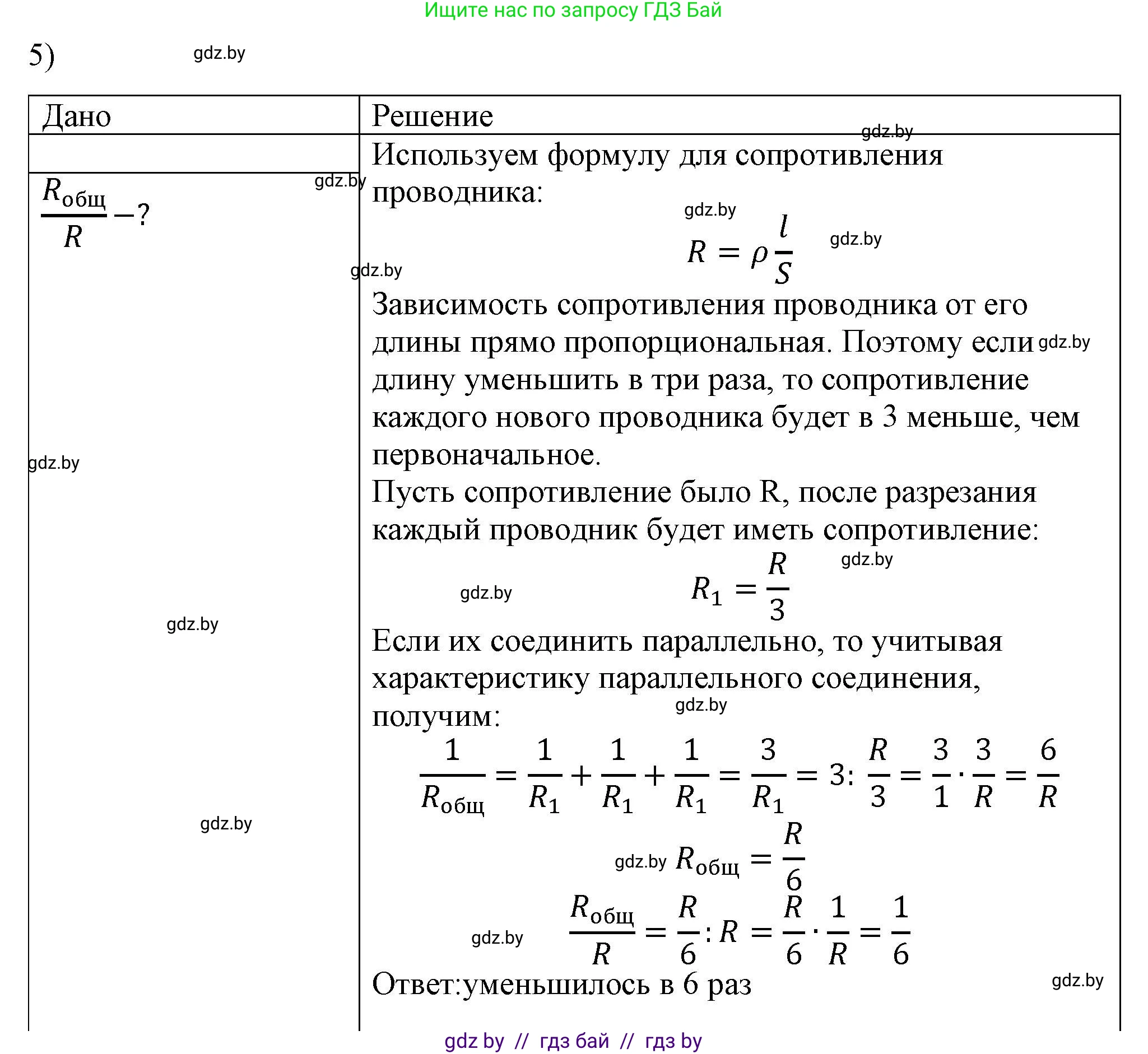
5. Кусок провода сопротивлением $R$ разрезали на 3 равные части. Затем их соединили параллельно. Как и во сколько раз изменилось сопротивление при таком соединении?

Решение 1. №5 (с. 101)
Физика, 8 класс Учебник, авторы: Исаченкова Лариса Артёмовна, Громыко Елена Владимировна, Дорофейчик Владимир Владимирович, Лещинский Юрий Дмитриевич, издательство Адукацыя i выхаванне, Минск, 2024, страница 101, номер 5, Решение 1
Решение 2. №5 (с. 101)
Физика, 8 класс Учебник, авторы: Исаченкова Лариса Артёмовна, Громыко Елена Владимировна, Дорофейчик Владимир Владимирович, Лещинский Юрий Дмитриевич, издательство Адукацыя i выхаванне, Минск, 2024, страница 101, номер 5, Решение 2
Решение 4. №5 (с. 101)

Дано:

Исходное сопротивление провода: $R$

Количество равных частей: $n = 3$

Найти:

Отношение исходного сопротивления к новому $\frac{R}{R_{общ}}$

Решение:

Сопротивление провода прямо пропорционально его длине. Формула для сопротивления выглядит так: $R = \rho \frac{l}{S}$, где $\rho$ — удельное сопротивление материала, $l$ — длина провода, $S$ — площадь поперечного сечения.

Когда провод разрезали на 3 равные части, длина каждой части стала в 3 раза меньше: $l_1 = \frac{l}{3}$. Поскольку материал и толщина провода не изменились, сопротивление каждой из этих частей ($R_1$) также стало в 3 раза меньше исходного:

$R_1 = \rho \frac{l_1}{S} = \rho \frac{l/3}{S} = \frac{1}{3} \left(\rho \frac{l}{S}\right) = \frac{R}{3}$

Теперь у нас есть три одинаковых резистора, каждый с сопротивлением $R_1 = \frac{R}{3}$.

При параллельном соединении этих трех частей общее сопротивление ($R_{общ}$) находится по формуле для параллельного соединения:

$\frac{1}{R_{общ}} = \frac{1}{R_1} + \frac{1}{R_1} + \frac{1}{R_1} = \frac{3}{R_1}$

Подставим в эту формулу значение $R_1$:

$\frac{1}{R_{общ}} = \frac{3}{R/3} = 3 \cdot \frac{3}{R} = \frac{9}{R}$

Отсюда выразим новое общее сопротивление $R_{общ}$:

$R_{общ} = \frac{R}{9}$

Чтобы определить, во сколько раз изменилось сопротивление, найдем отношение исходного сопротивления $R$ к новому общему сопротивлению $R_{общ}$:

$\frac{R}{R_{общ}} = \frac{R}{R/9} = 9$

Так как новое сопротивление $R_{общ}$ меньше исходного $R$, то сопротивление уменьшилось.

Ответ: сопротивление уменьшилось в 9 раз.

Помогло решение? Оставьте отзыв в комментариях ниже.

Присоединяйтесь к Телеграм-группе @gdz_by_belarus

Присоединиться

Мы подготовили для вас ответ c подробным объяснением домашего задания по физике за 8 класс, для упражнения номер 5 расположенного на странице 101 к учебнику 2024 года издания для учащихся школ и гимназий.

Теперь на нашем сайте ГДЗ.ТОП вы всегда легко и бесплатно найдёте условие с правильным ответом на вопрос «Как решить ДЗ» и «Как сделать» задание по физике к упражнению №5 (с. 101), авторов: Исаченкова (Лариса Артёмовна), Громыко (Елена Владимировна), Дорофейчик (Владимир Владимирович), Лещинский (Юрий Дмитриевич), учебного пособия издательства Адукацыя i выхаванне.