Номер 209, страница 125, часть 1 - гдз по белорусскому языку 4 класс учебник Свірыдзенка

Белорусский язык (Беларуская мова), 4 класс Учебник, автор: Свірыдзенка Вольга Іванаўна, издательство Нацыянальны інстытут адукацыі, Минск, 2024, голубого цвета, часть 1

Авторы: Свірыдзенка В. І.

Тип: Учебник

Издательство: Нацыянальны інстытут адукацыі

Год издания: 2024 - 2026

Часть: 1

Цвет обложки: голубой с воздушным шаром

ISBN: 978-985-594-020-4 (ч. 1), 978-985-594-021-1 (ч. 2), 978-985-594-019-8 (общ.)

Дапушчана Міністэрствам адукацыі Рэспублікі Беларусь

Популярные ГДЗ в 4 классе

Часть 1. Назоўнік. Родны, давальны і месны склоны - номер 209, страница 125.

№209 (с. 125)
Условие 2024. №209 (с. 125)
скриншот условия
Белорусский язык (Беларуская мова), 4 класс Учебник, автор: Свірыдзенка Вольга Іванаўна, издательство Нацыянальны інстытут адукацыі, Минск, 2024, голубого цвета, Частка 1, страница 125, номер 209, Условие 2024

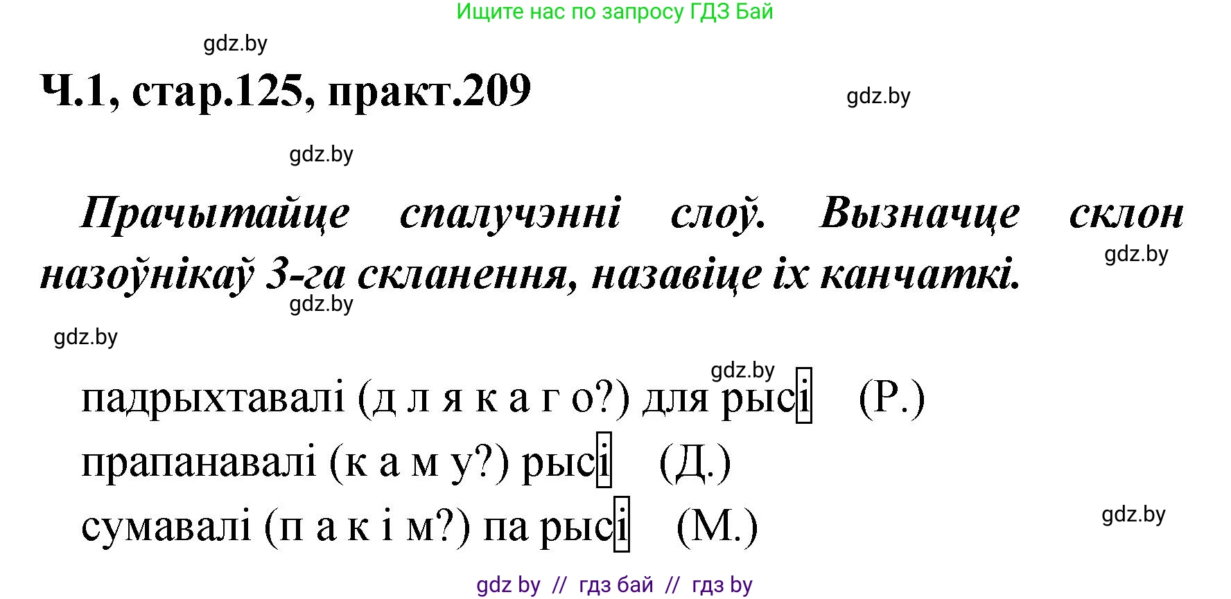
209. Прачытайце спалучэнні слоў.

падрыхтавалі (для каго?) для рысі

дапамаглі (каму?) рысі

сумавалі (па кім?) па рысі

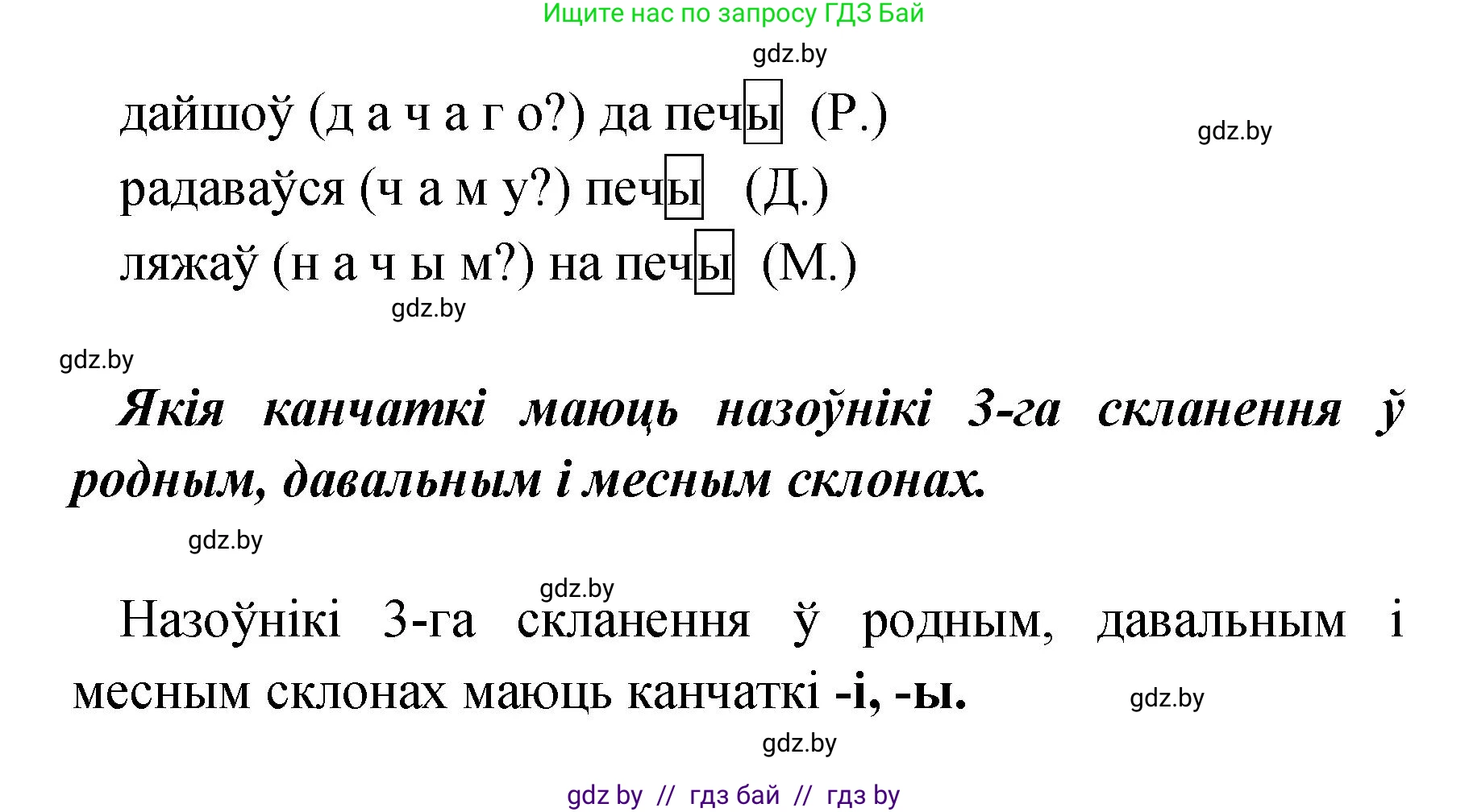
дайшоў (да чаго?) да печы

радаваўся (чаму?) печы

ляжаў (на чым?) на печы

Вызначце склон назоўнікаў 3-га скланення, назавіце іх канчаткі.

Якія канчаткі маюць назоўнікі 3-га скланення ў родным, давальным і месным склонах?

Решение 2024. №209 (с. 125)
Белорусский язык (Беларуская мова), 4 класс Учебник, автор: Свірыдзенка Вольга Іванаўна, издательство Нацыянальны інстытут адукацыі, Минск, 2024, голубого цвета, Частка 1, страница 125, номер 209, Решение 2024 Белорусский язык (Беларуская мова), 4 класс Учебник, автор: Свірыдзенка Вольга Іванаўна, издательство Нацыянальны інстытут адукацыі, Минск, 2024, голубого цвета, Частка 1, страница 125, номер 209, Решение 2024 (продолжение 2)
Решение 2. №209 (с. 125)
рысі (для каго?)— родны склон, канчатак ;
рысі (каму?)— давальны склон, канчатак ;
рысі (па кім?)— месны склон, канчатак ;
печы (да чаго?)— родны склон, канчатак ;
печы (чаму?)— давальны склон, канчатак ;
печы (на чым?)— месны склон, канчатак .

Назоўнікі 3-га скланення ў родным, давальным і месным склонах маюць канчатак .

Помогло решение? Оставьте отзыв в комментариях ниже.

Присоединяйтесь к Телеграм-группе @gdz_by_belarus

Присоединиться

Мы подготовили для вас ответ c подробным объяснением домашего задания по белорусскому языку за 4 класс, для упражнения номер 209 расположенного на странице 125 для 1-й части к учебнику 2024 года издания для учащихся школ и гимназий.

Теперь на нашем сайте ГДЗ.ТОП вы всегда легко и бесплатно найдёте условие с правильным ответом на вопрос «Как решить ДЗ» и «Как сделать» задание по белорусскому языку к упражнению №209 (с. 125), автора: Свірыдзенка (Вольга Іванаўна), 1-й части учебного пособия издательства Нацыянальны інстытут адукацыі.