Номер 9, страница 268 - гдз по химии 11 класс учебник Мычко, Прохоревич

Химия, 11 класс Учебник, авторы: Мычко Дмитрий Иванович, Прохоревич Константин Николаевич, Борушко Ирина Ивановна, издательство Адукацыя i выхаванне, Минск, 2021, зелёного цвета

Авторы: Мычко Д. И., Прохоревич К. Н., Борушко И. И.

Тип: Учебник

Издательство: Адукацыя i выхаванне

Год издания: 2021 - 2026

Цвет обложки: зелёный с колбами

ISBN: 978-985-599-297-5

Допущено Министерством образования Республики Беларусь

Популярные ГДЗ в 11 классе

Глава VII. Металлы. Параграф 48. Алюминий и его соединения - номер 9, страница 268.

№9 (с. 268)
Условия. №9 (с. 268)
скриншот условия
Химия, 11 класс Учебник, авторы: Мычко Дмитрий Иванович, Прохоревич Константин Николаевич, Борушко Ирина Ивановна, издательство Адукацыя i выхаванне, Минск, 2021, зелёного цвета, страница 268, номер 9, Условия

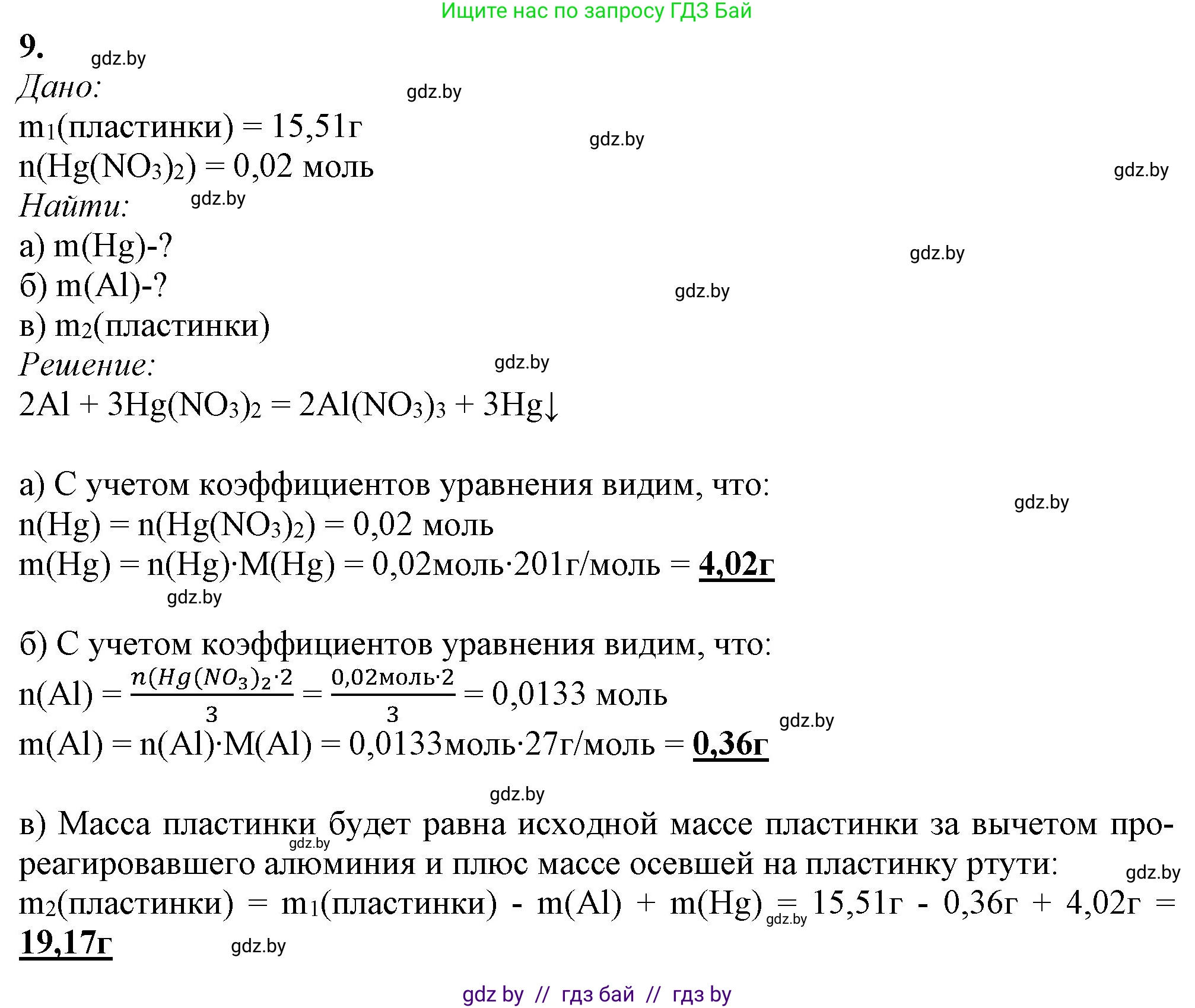
9. Алюминиевую пластинку погрузили в раствор, содержащий нитрат ртути(II) количеством 0,02 моль, и вынули после полного извлечения ртути из раствора. Определите:

а) массу ртути, осевшей на поверхности пластинки;

б) массу прореагировавшего алюминия;

в) конечную массу пластинки, если исходная была равна 15,51 г.

Решение. №9 (с. 268)
Химия, 11 класс Учебник, авторы: Мычко Дмитрий Иванович, Прохоревич Константин Николаевич, Борушко Ирина Ивановна, издательство Адукацыя i выхаванне, Минск, 2021, зелёного цвета, страница 268, номер 9, Решение
Решение 2. №9 (с. 268)

Дано:

$n(\text{Hg(NO}_3\text{)}_2) = 0,02 \text{ моль}$

$m_{\text{исх}}(\text{пластинки}) = 15,51 \text{ г}$

Найти:

а) $m(\text{Hg})$ - ?

б) $m(\text{Al})$ - ?

в) $m_{\text{кон}}(\text{пластинки})$ - ?

Решение:

Алюминий, как более активный металл, вытесняет ртуть из раствора ее соли. Запишем уравнение химической реакции:

$2\text{Al} + 3\text{Hg(NO}_3\text{)}_2 \rightarrow 2\text{Al(NO}_3\text{)}_3 + 3\text{Hg} \downarrow$

Согласно условию, вся ртуть была извлечена из раствора, следовательно, нитрат ртути(II) прореагировал полностью. Расчеты будем вести на основе количества вещества нитрата ртути(II).

Найдем молярные массы алюминия и ртути по периодической таблице:

$M(\text{Al}) = 27 \text{ г/моль}$

$M(\text{Hg}) \approx 201 \text{ г/моль}$

а) массу ртути, осевшей на поверхности пластинки

Из уравнения реакции следует, что стехиометрическое соотношение количеств вещества нитрата ртути(II) и образовавшейся металлической ртути равно 3:3, или 1:1.

$\frac{n(\text{Hg(NO}_3\text{)}_2)}{3} = \frac{n(\text{Hg})}{3} \Rightarrow n(\text{Hg}) = n(\text{Hg(NO}_3\text{)}_2) = 0,02 \text{ моль}$

Рассчитаем массу осевшей на пластинке ртути:

$m(\text{Hg}) = n(\text{Hg}) \times M(\text{Hg}) = 0,02 \text{ моль} \times 201 \text{ г/моль} = 4,02 \text{ г}$

Ответ: масса осевшей ртути равна 4,02 г.

б) массу прореагировавшего алюминия

Из уравнения реакции следует, что соотношение количеств вещества нитрата ртути(II) и прореагировавшего алюминия равно 3:2.

$\frac{n(\text{Al})}{2} = \frac{n(\text{Hg(NO}_3\text{)}_2)}{3}$

Выразим количество вещества алюминия, вступившего в реакцию:

$n(\text{Al}) = \frac{2}{3} \times n(\text{Hg(NO}_3\text{)}_2) = \frac{2}{3} \times 0,02 \text{ моль} = \frac{0,04}{3} \text{ моль}$

Рассчитаем массу прореагировавшего алюминия:

$m(\text{Al}) = n(\text{Al}) \times M(\text{Al}) = \frac{0,04}{3} \text{ моль} \times 27 \text{ г/моль} = 0,04 \times 9 \text{ г} = 0,36 \text{ г}$

Ответ: масса прореагировавшего алюминия равна 0,36 г.

в) конечную массу пластинки, если исходная была равна 15,51 г

Масса пластинки изменяется в ходе реакции: она уменьшается за счет растворения алюминия и увеличивается за счет осаждения на ней ртути.

Конечная масса пластинки вычисляется по формуле:

$m_{\text{кон}}(\text{пластинки}) = m_{\text{исх}}(\text{пластинки}) - m(\text{Al}) + m(\text{Hg})$

Подставим найденные значения:

$m_{\text{кон}}(\text{пластинки}) = 15,51 \text{ г} - 0,36 \text{ г} + 4,02 \text{ г} = 19,17 \text{ г}$

Ответ: конечная масса пластинки равна 19,17 г.

Помогло решение? Оставьте отзыв в комментариях ниже.

Присоединяйтесь к Телеграм-группе @gdz_by_belarus

Присоединиться

Мы подготовили для вас ответ c подробным объяснением домашего задания по химии за 11 класс, для упражнения номер 9 расположенного на странице 268 к учебнику 2021 года издания для учащихся школ и гимназий.

Теперь на нашем сайте ГДЗ.ТОП вы всегда легко и бесплатно найдёте условие с правильным ответом на вопрос «Как решить ДЗ» и «Как сделать» задание по химии к упражнению №9 (с. 268), авторов: Мычко (Дмитрий Иванович), Прохоревич (Константин Николаевич), Борушко (Ирина Ивановна), учебного пособия издательства Адукацыя i выхаванне.