Номер 8, страница 202 - гдз по химии 11 класс учебник Мычко, Прохоревич

Химия, 11 класс Учебник, авторы: Мычко Дмитрий Иванович, Прохоревич Константин Николаевич, Борушко Ирина Ивановна, издательство Адукацыя i выхаванне, Минск, 2021, зелёного цвета

Авторы: Мычко Д. И., Прохоревич К. Н., Борушко И. И.

Тип: Учебник

Издательство: Адукацыя i выхаванне

Год издания: 2021 - 2026

Цвет обложки: зелёный с колбами

ISBN: 978-985-599-297-5

Допущено Министерством образования Республики Беларусь

Популярные ГДЗ в 11 классе

Глава VI. Неметаллы. Параграф 36. Элементы VA-группы. Азот и фосфор - номер 8, страница 202.

№8 (с. 202)
Условия. №8 (с. 202)
скриншот условия
Химия, 11 класс Учебник, авторы: Мычко Дмитрий Иванович, Прохоревич Константин Николаевич, Борушко Ирина Ивановна, издательство Адукацыя i выхаванне, Минск, 2021, зелёного цвета, страница 202, номер 8, Условия

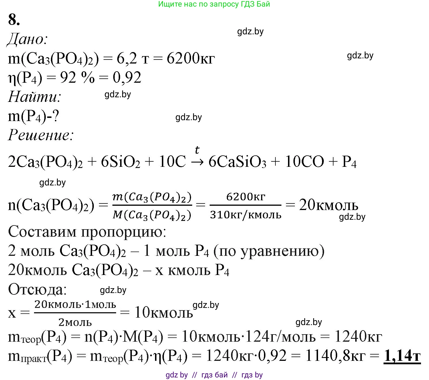
8. Рассчитайте массу белого фосфора, который можно получить при прокаливании с песком и углем фосфорита, содержащего фосфат кальция массой 6,2 т, если выход продукта составляет 92 %. Реакция протекает согласно уравнению на с. 201.

Решение. №8 (с. 202)
Химия, 11 класс Учебник, авторы: Мычко Дмитрий Иванович, Прохоревич Константин Николаевич, Борушко Ирина Ивановна, издательство Адукацыя i выхаванне, Минск, 2021, зелёного цвета, страница 202, номер 8, Решение
Решение 2. №8 (с. 202)

Дано:

$m(Ca_3(PO_4)_2) = 6,2 \text{ т}$

$\eta(\text{выход}) = 92 \% $

Перевод в систему СИ:

$m(Ca_3(PO_4)_2) = 6,2 \text{ т} = 6,2 \times 10^3 \text{ кг} = 6200 \text{ кг}$

$\eta = 92 \% = 0,92$

Найти:

$m_{практ}(P_4) - ?$

Решение:

1. Запишем уравнение реакции получения белого фосфора ($P_4$) при прокаливании фосфорита (основной компонент - фосфат кальция $Ca_3(PO_4)_2$) с песком (диоксид кремния $SiO_2$) и углем (углерод $C$).

$2Ca_3(PO_4)_2 + 6SiO_2 + 10C \xrightarrow{t} 6CaSiO_3 + 10CO \uparrow + P_4$

2. Рассчитаем молярные массы фосфата кальция и белого фосфора. Для удобства расчетов будем использовать киломоли (кмоль) и килограммы (кг).

Молярная масса фосфата кальция $Ca_3(PO_4)_2$:

$M(Ca_3(PO_4)_2) = 3 \times M(Ca) + 2 \times (M(P) + 4 \times M(O)) = 3 \times 40 + 2 \times (31 + 4 \times 16) = 120 + 2 \times (31 + 64) = 120 + 190 = 310 \text{ г/моль} = 310 \text{ кг/кмоль}$.

Молярная масса белого фосфора $P_4$:

$M(P_4) = 4 \times M(P) = 4 \times 31 = 124 \text{ г/моль} = 124 \text{ кг/кмоль}$.

3. Найдем количество вещества (в киломолях) фосфата кальция, вступившего в реакцию.

$\nu(Ca_3(PO_4)_2) = \frac{m(Ca_3(PO_4)_2)}{M(Ca_3(PO_4)_2)} = \frac{6200 \text{ кг}}{310 \text{ кг/кмоль}} = 20 \text{ кмоль}$.

4. По уравнению реакции определим теоретическое количество вещества белого фосфора.

Из стехиометрических коэффициентов в уравнении реакции видно, что из $2 \text{ кмоль } Ca_3(PO_4)_2$ образуется $1 \text{ кмоль } P_4$.

Составим пропорцию:

$\frac{\nu(Ca_3(PO_4)_2)}{\nu_{теор}(P_4)} = \frac{2}{1}$

Отсюда теоретическое количество вещества фосфора:

$\nu_{теор}(P_4) = \frac{1}{2} \times \nu(Ca_3(PO_4)_2) = \frac{1}{2} \times 20 \text{ кмоль} = 10 \text{ кмоль}$.

5. Рассчитаем теоретически возможную массу белого фосфора ($m_{теор}$).

$m_{теор}(P_4) = \nu_{теор}(P_4) \times M(P_4) = 10 \text{ кмоль} \times 124 \frac{\text{кг}}{\text{кмоль}} = 1240 \text{ кг}$.

6. Рассчитаем практическую массу белого фосфора ($m_{практ}$), учитывая, что выход продукта составляет 92%.

Формула для расчета практической массы через выход реакции:

$m_{практ} = m_{теор} \times \eta$

$m_{практ}(P_4) = 1240 \text{ кг} \times 0,92 = 1140,8 \text{ кг}$.

Переведем массу в тонны:

$1140,8 \text{ кг} = 1,1408 \text{ т}$.

Ответ: масса белого фосфора, который можно получить, составляет $1140,8$ кг (или $1,1408$ т).

Помогло решение? Оставьте отзыв в комментариях ниже.

Присоединяйтесь к Телеграм-группе @gdz_by_belarus

Присоединиться

Мы подготовили для вас ответ c подробным объяснением домашего задания по химии за 11 класс, для упражнения номер 8 расположенного на странице 202 к учебнику 2021 года издания для учащихся школ и гимназий.

Теперь на нашем сайте ГДЗ.ТОП вы всегда легко и бесплатно найдёте условие с правильным ответом на вопрос «Как решить ДЗ» и «Как сделать» задание по химии к упражнению №8 (с. 202), авторов: Мычко (Дмитрий Иванович), Прохоревич (Константин Николаевич), Борушко (Ирина Ивановна), учебного пособия издательства Адукацыя i выхаванне.