Номер 818, страница 134 - гдз по химии 11 класс сборник задач Хвалюк, Резяпкин

Химия, 11 класс Сборник задач, авторы: Хвалюк Виктор Николаевич, Резяпкин Виктор Ильич, издательство Адукацыя i выхаванне, Минск, 2023, зелёного цвета

Авторы: Хвалюк В. Н., Резяпкин В. И.

Тип: Сборник задач

Издательство: Адукацыя i выхаванне

Год издания: 2023 - 2026

Цвет обложки: зелёный, голубой с колбами

ISBN: 978-985-599-534-1

Допущено Министерством образования Республики Беларусь

Популярные ГДЗ в 11 классе

Глава 6. Неметаллы. Параграф 29. Водород. 1. *Водородные соединения неметаллов и металлов - номер 818, страница 134.

№818 (с. 134)
Условие. №818 (с. 134)
скриншот условия
Химия, 11 класс Сборник задач, авторы: Хвалюк Виктор Николаевич, Резяпкин Виктор Ильич, издательство Адукацыя i выхаванне, Минск, 2023, зелёного цвета, страница 134, номер 818, Условие

818. *При взаимодействии водорода с литием образовалось 34,5 г твёрдого продукта реакции. Какое число электронов перешло от восстановителя к окислителю в ходе этой реакции?

Решение. №818 (с. 134)
Химия, 11 класс Сборник задач, авторы: Хвалюк Виктор Николаевич, Резяпкин Виктор Ильич, издательство Адукацыя i выхаванне, Минск, 2023, зелёного цвета, страница 134, номер 818, Решение
Решение 3. №818 (с. 134)

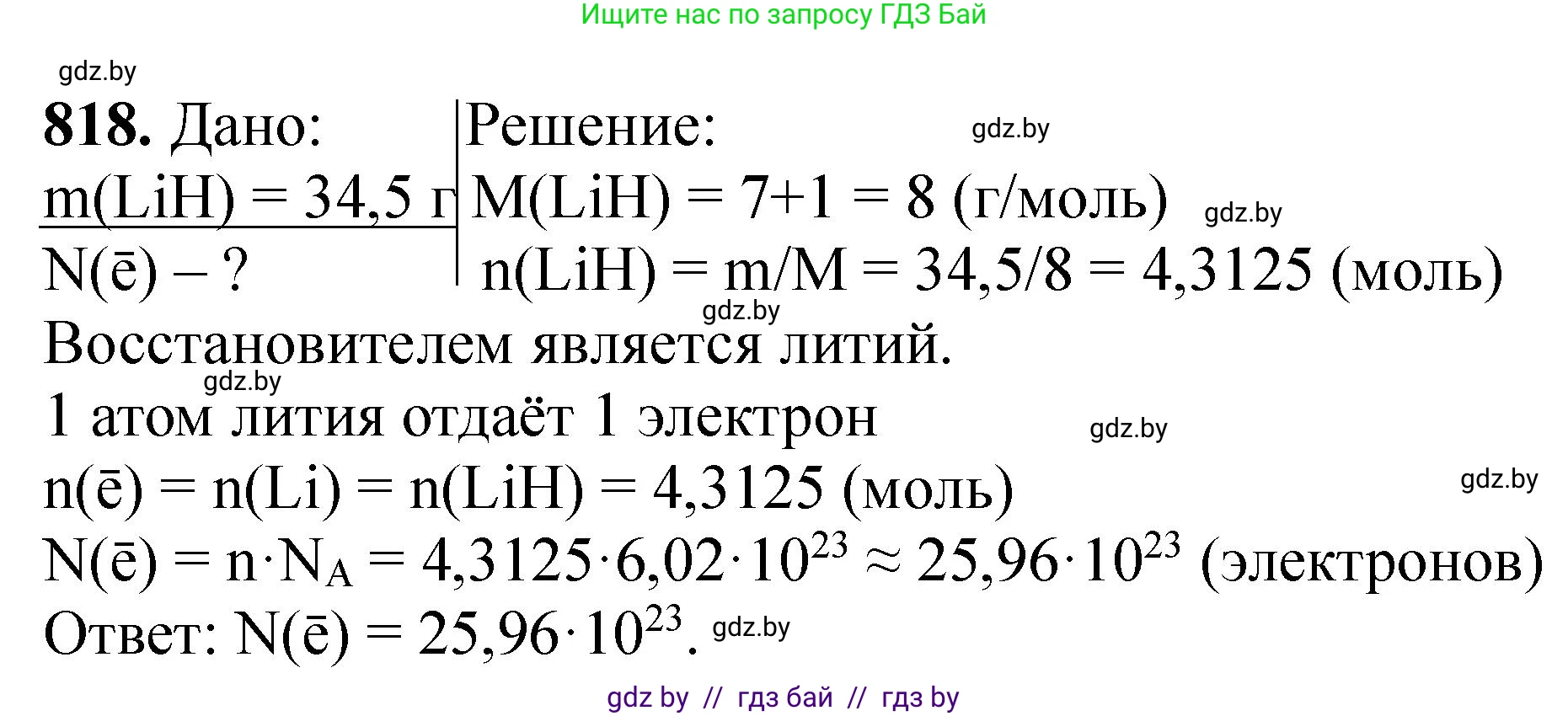
Дано:

Масса твёрдого продукта реакции (гидрида лития) $m(LiH) = 34,5 \text{ г}$.

Постоянная Авогадро $N_A \approx 6,02 \cdot 10^{23} \text{ моль}^{-1}$.

Найти:

Число перешедших электронов $N(e^-)$.

Решение:

1. Запишем уравнение реакции взаимодействия лития с водородом. При этой реакции образуется твёрдый продукт — гидрид лития ($LiH$).

$2Li + H_2 \rightarrow 2LiH$

2. Для того чтобы определить, какое вещество является восстановителем, а какое — окислителем, расставим степени окисления элементов в уравнении реакции.

$2\overset{0}{Li} + \overset{0}{H_2} \rightarrow 2\overset{+1}{Li}\overset{-1}{H}$

Литий ($Li$) в ходе реакции отдает электроны, его степень окисления повышается с 0 до +1. Вещество, отдающее электроны, является восстановителем.

$Li^0 - 1e^- \rightarrow Li^{+1}$ (процесс окисления)

Водород ($H_2$) принимает электроны, его степень окисления понижается с 0 до -1. Вещество, принимающее электроны, является окислителем.

$H_2^0 + 2e^- \rightarrow 2H^{-1}$ (процесс восстановления)

Таким образом, электроны переходят от восстановителя (лития) к окислителю (водороду). Из схемы процесса окисления видно, что один атом лития отдает один электрон, образуя один ион $Li^+$. Это означает, что для образования одной формульной единицы $LiH$ переносится один электрон.

3. Вычислим молярную массу гидрида лития ($LiH$), используя округленные значения относительных атомных масс: $Ar(Li) \approx 7 \text{ а.е.м.}$, $Ar(H) \approx 1 \text{ а.е.м.}$

$M(LiH) = Ar(Li) + Ar(H) = 7 \text{ г/моль} + 1 \text{ г/моль} = 8 \text{ г/моль}$.

4. Найдем количество вещества (в молях) образовавшегося гидрида лития.

$n(LiH) = \frac{m(LiH)}{M(LiH)} = \frac{34,5 \text{ г}}{8 \text{ г/моль}} = 4,3125 \text{ моль}$.

5. Так как для образования 1 моль $LiH$ требуется перенос 1 моль электронов, то количество вещества перенесенных электронов $n(e^-)$ равно количеству вещества образовавшегося продукта $n(LiH)$.

$n(e^-) = n(LiH) = 4,3125 \text{ моль}$.

6. Теперь найдем общее число электронов, умножив количество вещества электронов на число Авогадро ($N_A$).

$N(e^-) = n(e^-) \cdot N_A = 4,3125 \text{ моль} \cdot 6,02 \cdot 10^{23} \text{ моль}^{-1} \approx 25,96 \cdot 10^{23} \text{ электронов}$.

Представим результат в стандартном виде, округлив до трех значащих цифр: $2,60 \cdot 10^{24}$ электронов.

Ответ: от восстановителя к окислителю перешло $2,60 \cdot 10^{24}$ электронов.

Помогло решение? Оставьте отзыв в комментариях ниже.

Присоединяйтесь к Телеграм-группе @gdz_by_belarus

Присоединиться

Мы подготовили для вас ответ c подробным объяснением домашего задания по химии за 11 класс, для упражнения номер 818 расположенного на странице 134 к сборнику задач 2023 года издания для учащихся школ и гимназий.

Теперь на нашем сайте ГДЗ.ТОП вы всегда легко и бесплатно найдёте условие с правильным ответом на вопрос «Как решить ДЗ» и «Как сделать» задание по химии к упражнению №818 (с. 134), авторов: Хвалюк (Виктор Николаевич), Резяпкин (Виктор Ильич), учебного пособия издательства Адукацыя i выхаванне.