Номер 466, страница 70 - гдз по химии 11 класс сборник задач Хвалюк, Резяпкин

Химия, 11 класс Сборник задач, авторы: Хвалюк Виктор Николаевич, Резяпкин Виктор Ильич, издательство Адукацыя i выхаванне, Минск, 2023, зелёного цвета

Авторы: Хвалюк В. Н., Резяпкин В. И.

Тип: Сборник задач

Издательство: Адукацыя i выхаванне

Год издания: 2023 - 2026

Цвет обложки: зелёный, голубой с колбами

ISBN: 978-985-599-534-1

Допущено Министерством образования Республики Беларусь

Популярные ГДЗ в 11 классе

Глава 3. Химическая связь и строение вещества. Параграф 17. Межмолекулярное взаимодействие и водородная связь - номер 466, страница 70.

№466 (с. 70)
Условие. №466 (с. 70)
скриншот условия
Химия, 11 класс Сборник задач, авторы: Хвалюк Виктор Николаевич, Резяпкин Виктор Ильич, издательство Адукацыя i выхаванне, Минск, 2023, зелёного цвета, страница 70, номер 466, Условие

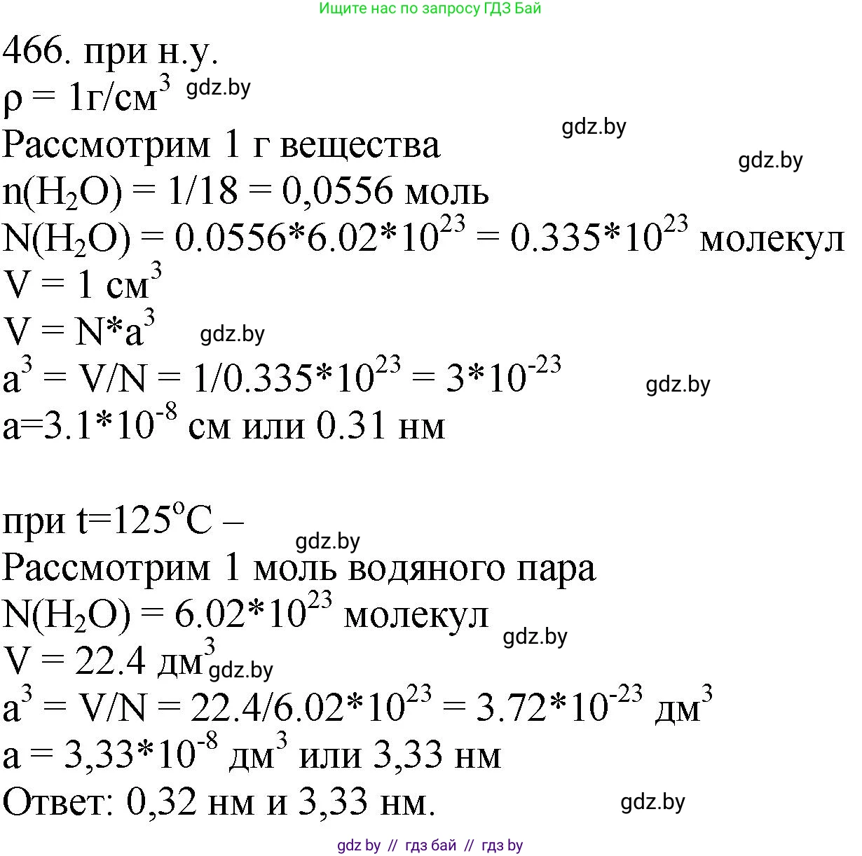
466. *Оцените среднее расстояние между молекулами воды при н. у. и при температуре 125 °C и давлении 101,3 кПа.

Решение. №466 (с. 70)
Химия, 11 класс Сборник задач, авторы: Хвалюк Виктор Николаевич, Резяпкин Виктор Ильич, издательство Адукацыя i выхаванне, Минск, 2023, зелёного цвета, страница 70, номер 466, Решение
Решение 3. №466 (с. 70)
При нормальных условиях (н. у.)

При нормальных условиях (температура $T_1 = 0 \text{ °C}$ и давление $P_1 = 101,3 \text{ кПа}$) вода находится в жидком состоянии. Для оценки среднего расстояния между молекулами $d_1$ будем считать, что каждая молекула занимает условный кубический объем $V_0$. Тогда среднее расстояние между центрами молекул будет равно длине ребра этого куба.

Дано:

Состояние: жидкая вода

Плотность воды: $\rho_1 \approx 1000 \text{ кг/м}^3$

Молярная масса воды: $M(\text{H}_2\text{O}) \approx 18 \text{ г/моль} = 0,018 \text{ кг/моль}$

Число Авогадро: $N_A \approx 6,022 \cdot 10^{23} \text{ моль}^{-1}$

Найти:

Среднее расстояние между молекулами $d_1$.

Решение:

Объем, приходящийся на одну молекулу $V_0$, можно найти, разделив молярный объем $V_m$ на число Авогадро $N_A$. Молярный объем, в свою очередь, равен отношению молярной массы $M$ к плотности $\rho_1$.

$V_0 = \frac{V_m}{N_A} = \frac{M}{\rho_1 N_A}$

Среднее расстояние между молекулами $d_1$ равно кубическому корню из объема $V_0$:

$d_1 = \sqrt[3]{V_0} = \sqrt[3]{\frac{M}{\rho_1 N_A}}$

Подставим числовые значения:

$d_1 = \sqrt[3]{\frac{0,018 \text{ кг/моль}}{1000 \text{ кг/м}^3 \cdot 6,022 \cdot 10^{23} \text{ моль}^{-1}}} \approx \sqrt[3]{2,99 \cdot 10^{-29} \text{ м}^3} \approx 3,1 \cdot 10^{-10} \text{ м}$.

Ответ: среднее расстояние между молекулами воды при н. у. составляет примерно $3,1 \cdot 10^{-10} \text{ м}$ или $0,31 \text{ нм}$.

При температуре 125 °C и давлении 101,3 кПа

При температуре $125 \text{ °C}$ и давлении $101,3 \text{ кПа}$ вода находится в газообразном состоянии (водяной пар), так как температура выше температуры кипения ($100 \text{ °C}$ при данном давлении). Для оценки среднего расстояния $d_2$ будем использовать модель идеального газа.

Дано:

Температура: $T_2 = 125 \text{ °C}$

Давление: $P_2 = 101,3 \text{ кПа}$

Постоянная Больцмана: $k_B \approx 1,38 \cdot 10^{-23} \text{ Дж/К}$

Перевод в систему СИ:

$T_2 = 125 + 273,15 = 398,15 \text{ К}$

$P_2 = 101,3 \cdot 10^3 \text{ Па}$

Найти:

Среднее расстояние между молекулами $d_2$.

Решение:

Из уравнения состояния идеального газа $PV = N k_B T$ можно найти объем, приходящийся на одну молекулу, $V_0$:

$V_0 = \frac{V}{N} = \frac{k_B T_2}{P_2}$

Среднее расстояние между молекулами $d_2$ оценим как длину ребра куба объемом $V_0$:

$d_2 = \sqrt[3]{V_0} = \sqrt[3]{\frac{k_B T_2}{P_2}}$

Подставим числовые значения:

$d_2 = \sqrt[3]{\frac{1,38 \cdot 10^{-23} \text{ Дж/К} \cdot 398,15 \text{ К}}{101,3 \cdot 10^3 \text{ Па}}} \approx \sqrt[3]{5,42 \cdot 10^{-26} \text{ м}^3} \approx 3,8 \cdot 10^{-9} \text{ м}$.

Ответ: среднее расстояние между молекулами воды при температуре 125 °C и давлении 101,3 кПа составляет примерно $3,8 \cdot 10^{-9} \text{ м}$ или $3,8 \text{ нм}$.

Помогло решение? Оставьте отзыв в комментариях ниже.

Присоединяйтесь к Телеграм-группе @gdz_by_belarus

Присоединиться

Мы подготовили для вас ответ c подробным объяснением домашего задания по химии за 11 класс, для упражнения номер 466 расположенного на странице 70 к сборнику задач 2023 года издания для учащихся школ и гимназий.

Теперь на нашем сайте ГДЗ.ТОП вы всегда легко и бесплатно найдёте условие с правильным ответом на вопрос «Как решить ДЗ» и «Как сделать» задание по химии к упражнению №466 (с. 70), авторов: Хвалюк (Виктор Николаевич), Резяпкин (Виктор Ильич), учебного пособия издательства Адукацыя i выхаванне.