Номер 1409, страница 218 - гдз по химии 11 класс сборник задач Хвалюк, Резяпкин

Химия, 11 класс Сборник задач, авторы: Хвалюк Виктор Николаевич, Резяпкин Виктор Ильич, издательство Адукацыя i выхаванне, Минск, 2023, зелёного цвета

Авторы: Хвалюк В. Н., Резяпкин В. И.

Тип: Сборник задач

Издательство: Адукацыя i выхаванне

Год издания: 2023 - 2026

Цвет обложки: зелёный, голубой с колбами

ISBN: 978-985-599-534-1

Допущено Министерством образования Республики Беларусь

Популярные ГДЗ в 11 классе

Глава 7. Металлы. Параграф 48. Алюминий и его соединения - номер 1409, страница 218.

№1409 (с. 218)
Условие. №1409 (с. 218)
скриншот условия
Химия, 11 класс Сборник задач, авторы: Хвалюк Виктор Николаевич, Резяпкин Виктор Ильич, издательство Адукацыя i выхаванне, Минск, 2023, зелёного цвета, страница 218, номер 1409, Условие

1409. Приведите молекулярные уравнения химических реакций, с помощью которых можно осуществить следующие превращения:

а) $Al_2O_3 \to Al \to Al_2S_3 \to Al(OH)_3 \to LiAlO_2 \to Al(OH)_3$;

б) $Al(NO_3)_3 \to Ba[Al(OH)_4]_2 \to Ba(AlO_2)_2 \to AlCl_3 \to Al$;

в) $Ca(AlO_2)_2 \to Al_2(SO_4)_3 \to Al(NO_3)_3 \to Al_2O_3 \to K_2O \cdot Al_2O_3 \cdot 2SiO_2$.

Решение. №1409 (с. 218)
Химия, 11 класс Сборник задач, авторы: Хвалюк Виктор Николаевич, Резяпкин Виктор Ильич, издательство Адукацыя i выхаванне, Минск, 2023, зелёного цвета, страница 218, номер 1409, Решение
Решение 3. №1409 (с. 218)

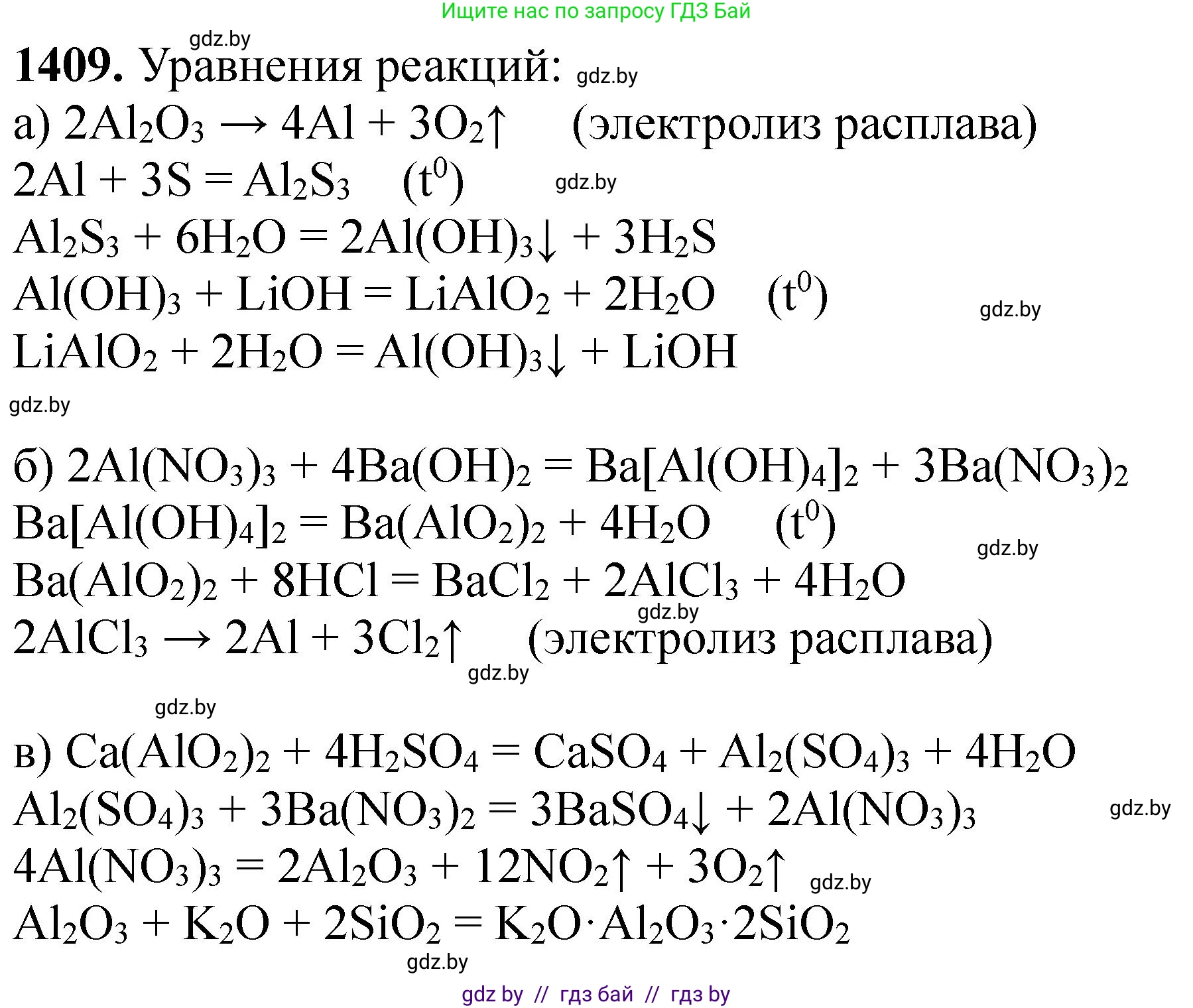
а)1. Получение металлического алюминия из оксида алюминия проводится электролизом расплава $Al_2O_3$ в криолите:

$2Al_2O_3 \xrightarrow{электролиз} 4Al + 3O_2\uparrow$

2. Сульфид алюминия получают прямым синтезом из простых веществ при нагревании:

$2Al + 3S \xrightarrow{t} Al_2S_3$

3. Сульфид алюминия, будучи солью слабого основания ($Al(OH)_3$) и слабой кислоты ($H_2S$), подвергается полному необратимому гидролизу в воде:

$Al_2S_3 + 6H_2O \rightarrow 2Al(OH)_3\downarrow + 3H_2S\uparrow$

4. Амфотерный гидроксид алюминия реагирует со щелочами. При сплавлении с гидроксидом лития образуется метаалюминат лития:

$Al(OH)_3 + LiOH \xrightarrow{t} LiAlO_2 + 2H_2O$

5. Чтобы получить гидроксид алюминия из раствора алюмината, можно пропустить углекислый газ, который, как более слабая кислота, вытесняет гидроксид алюминия в осадок:

$2LiAlO_2 + CO_2 + 3H_2O \rightarrow 2Al(OH)_3\downarrow + Li_2CO_3$

Ответ:

$2Al_2O_3 \xrightarrow{электролиз} 4Al + 3O_2\uparrow$

$2Al + 3S \xrightarrow{t} Al_2S_3$

$Al_2S_3 + 6H_2O \rightarrow 2Al(OH)_3\downarrow + 3H_2S\uparrow$

$Al(OH)_3 + LiOH \xrightarrow{t} LiAlO_2 + 2H_2O$

$2LiAlO_2 + CO_2 + 3H_2O \rightarrow 2Al(OH)_3\downarrow + Li_2CO_3$

б)1. Для получения тетрагидроксоалюмината бария из нитрата алюминия необходимо добавить избыток раствора гидроксида бария. Сначала выпадает осадок гидроксида алюминия, который затем растворяется в избытке щелочи:

$2Al(NO_3)_3 + 4Ba(OH)_2 \rightarrow Ba[Al(OH)_4]_2 + 3Ba(NO_3)_2$

2. При нагревании тетрагидроксоалюминат бария обезвоживается, превращаясь в метаалюминат бария:

$Ba[Al(OH)_4]_2 \xrightarrow{t} Ba(AlO_2)_2 + 4H_2O\uparrow$

3. Метаалюминат бария реагирует с избытком концентрированной соляной кислоты с образованием двух солей — хлорида бария и хлорида алюминия:

$Ba(AlO_2)_2 + 8HCl \rightarrow BaCl_2 + 2AlCl_3 + 4H_2O$

4. Металлический алюминий можно получить электролизом расплава его хлорида:

$2AlCl_3 \xrightarrow{электролиз} 2Al + 3Cl_2\uparrow$

Ответ:

$2Al(NO_3)_3 + 4Ba(OH)_2 \rightarrow Ba[Al(OH)_4]_2 + 3Ba(NO_3)_2$

$Ba[Al(OH)_4]_2 \xrightarrow{t} Ba(AlO_2)_2 + 4H_2O\uparrow$

$Ba(AlO_2)_2 + 8HCl \rightarrow BaCl_2 + 2AlCl_3 + 4H_2O$

$2AlCl_3 \xrightarrow{электролиз} 2Al + 3Cl_2\uparrow$

в)1. При реакции метаалюмината кальция с серной кислотой образуется растворимый сульфат алюминия и выпадает малорастворимый осадок сульфата кальция:

$Ca(AlO_2)_2 + 4H_2SO_4 \rightarrow Al_2(SO_4)_3 + CaSO_4\downarrow + 4H_2O$

2. Для замены сульфат-иона на нитрат-ион используется реакция ионного обмена с нитратом бария. В результате реакции выпадает нерастворимый осадок сульфата бария:

$Al_2(SO_4)_3 + 3Ba(NO_3)_2 \rightarrow 2Al(NO_3)_3 + 3BaSO_4\downarrow$

3. Оксид алюминия получают термическим разложением нитрата алюминия, при котором также выделяются оксид азота(IV) и кислород:

$4Al(NO_3)_3 \xrightarrow{t} 2Al_2O_3 + 12NO_2\uparrow + 3O_2\uparrow$

4. Алюмосиликат калия (полевой шпат) получают сплавлением оксида алюминия с оксидом кремния (кварцевым песком) и карбонатом калия (поташем):

$Al_2O_3 + K_2CO_3 + 2SiO_2 \xrightarrow{сплавление} K_2O \cdot Al_2O_3 \cdot 2SiO_2 + CO_2\uparrow$

Ответ:

$Ca(AlO_2)_2 + 4H_2SO_4 \rightarrow Al_2(SO_4)_3 + CaSO_4\downarrow + 4H_2O$

$Al_2(SO_4)_3 + 3Ba(NO_3)_2 \rightarrow 2Al(NO_3)_3 + 3BaSO_4\downarrow$

$4Al(NO_3)_3 \xrightarrow{t} 2Al_2O_3 + 12NO_2\uparrow + 3O_2\uparrow$

$Al_2O_3 + K_2CO_3 + 2SiO_2 \xrightarrow{t} K_2O \cdot Al_2O_3 \cdot 2SiO_2 + CO_2\uparrow$

Помогло решение? Оставьте отзыв в комментариях ниже.

Присоединяйтесь к Телеграм-группе @gdz_by_belarus

Присоединиться

Мы подготовили для вас ответ c подробным объяснением домашего задания по химии за 11 класс, для упражнения номер 1409 расположенного на странице 218 к сборнику задач 2023 года издания для учащихся школ и гимназий.

Теперь на нашем сайте ГДЗ.ТОП вы всегда легко и бесплатно найдёте условие с правильным ответом на вопрос «Как решить ДЗ» и «Как сделать» задание по химии к упражнению №1409 (с. 218), авторов: Хвалюк (Виктор Николаевич), Резяпкин (Виктор Ильич), учебного пособия издательства Адукацыя i выхаванне.