Номер 1366, страница 211 - гдз по химии 11 класс сборник задач Хвалюк, Резяпкин

Химия, 11 класс Сборник задач, авторы: Хвалюк Виктор Николаевич, Резяпкин Виктор Ильич, издательство Адукацыя i выхаванне, Минск, 2023, зелёного цвета

Авторы: Хвалюк В. Н., Резяпкин В. И.

Тип: Сборник задач

Издательство: Адукацыя i выхаванне

Год издания: 2023 - 2026

Цвет обложки: зелёный, голубой с колбами

ISBN: 978-985-599-534-1

Допущено Министерством образования Республики Беларусь

Популярные ГДЗ в 11 классе

Глава 7. Металлы. Параграф 46. Щелочные металлы - номер 1366, страница 211.

№1366 (с. 211)
Условие. №1366 (с. 211)
скриншот условия
Химия, 11 класс Сборник задач, авторы: Хвалюк Виктор Николаевич, Резяпкин Виктор Ильич, издательство Адукацыя i выхаванне, Минск, 2023, зелёного цвета, страница 211, номер 1366, Условие

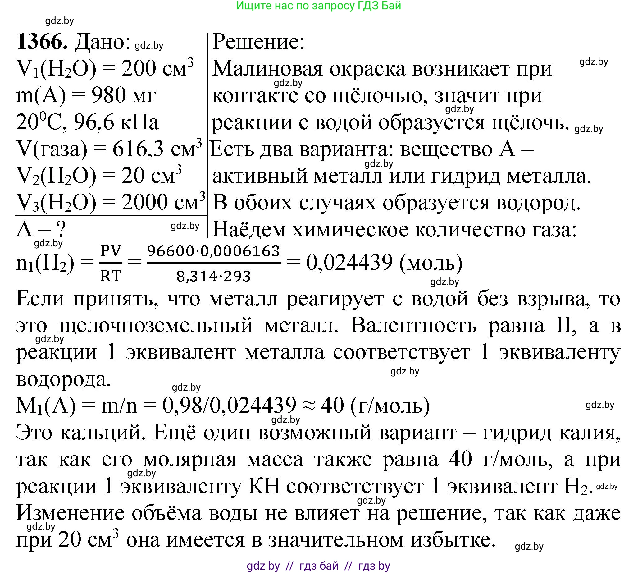
1366. *Твёрдое при н. у. вещество А хранят в условиях, исключающих контакт с воздухом, поскольку оно вступает в реакцию с некоторыми его компонентами. При добавлении дистиллированной воды объёмом $200 \text{ см}^3$ к навеске А массой $980 \text{ мг}$ образуется газ, объём которого при $20,0 \text{ °С}$ и давлении $96,6 \text{ кПа}$ составляет $616,3 \text{ см}^3$, и раствор, который приобретает малиновую окраску при добавлении фенолфталеина. Установите формулу вещества А. Изменится ли решение задачи, если вместо $200 \text{ см}^3$ в условии задачи будет $20 \text{ см}^3$ или $2000 \text{ см}^3$ дистиллированной воды? Поясните почему.

Решение. №1366 (с. 211)
Химия, 11 класс Сборник задач, авторы: Хвалюк Виктор Николаевич, Резяпкин Виктор Ильич, издательство Адукацыя i выхаванне, Минск, 2023, зелёного цвета, страница 211, номер 1366, Решение Химия, 11 класс Сборник задач, авторы: Хвалюк Виктор Николаевич, Резяпкин Виктор Ильич, издательство Адукацыя i выхаванне, Минск, 2023, зелёного цвета, страница 211, номер 1366, Решение (продолжение 2)
Решение 3. №1366 (с. 211)

Дано:

$m(\text{A}) = 980 \text{ мг} = 0,980 \text{ г}$

$V(\text{H}_2\text{O}) = 200 \text{ см}^3 = 200 \cdot 10^{-6} \text{ м}^3$

$V(\text{газа}) = 616,3 \text{ см}^3 = 616,3 \cdot 10^{-6} \text{ м}^3$

$T = 20,0 \text{ }^\circ\text{C} = 20,0 + 273,15 = 293,15 \text{ К}$

$P = 96,6 \text{ кПа} = 96,6 \cdot 10^3 \text{ Па}$

$R = 8,314 \text{ Дж}/(\text{моль} \cdot \text{К})$

Найти:

1. Формулу вещества А.

2. Изменится ли решение, если $V(\text{H}_2\text{O})$ будет $20 \text{ см}^3$ или $2000 \text{ см}^3$.

Решение:

1.Установление формулы вещества А.

Вещество А реагирует с водой с образованием газа и раствора, который приобретает малиновую окраску при добавлении фенолфталеина. Малиновая окраска фенолфталеина указывает на щелочную среду, следовательно, в растворе образуется основание (гидроксид).

Реакция активного вещества с водой, приводящая к образованию гидроксида и газа, как правило, сопровождается выделением водорода ($H_2$). Вещество А хранят в условиях, исключающих контакт с воздухом, что характерно для активных металлов, их гидридов, пероксидов и т.д.

Найдем количество вещества выделившегося газа, используя уравнение состояния идеального газа (уравнение Менделеева-Клапейрона):

$PV = nRT \Rightarrow n = \frac{PV}{RT}$

$n(\text{газа}) = \frac{96,6 \cdot 10^3 \text{ Па} \cdot 616,3 \cdot 10^{-6} \text{ м}^3}{8,314 \text{ Дж}/(\text{моль} \cdot \text{К}) \cdot 293,15 \text{ К}} \approx 0,02443 \text{ моль}$

Рассмотрим возможные варианты для вещества А.

Вариант 1: Вещество А – щелочной металл (M).

Уравнение реакции: $2\text{M} + 2\text{H}_2\text{O} \rightarrow 2\text{MOH} + \text{H}_2\uparrow$

Из уравнения следует, что $n(\text{M}) = 2 \cdot n(\text{H}_2)$.

$n(\text{A}) = 2 \cdot 0,02443 = 0,04886 \text{ моль}$

Молярная масса вещества А: $M(\text{A}) = \frac{m(\text{A})}{n(\text{A})} = \frac{0,980 \text{ г}}{0,04886 \text{ моль}} \approx 20,06 \text{ г/моль}$. Такого щелочного металла не существует.

Вариант 2: Вещество А – щелочноземельный металл (M').

Уравнение реакции: $\text{M'} + 2\text{H}_2\text{O} \rightarrow \text{M'}(\text{OH})_2 + \text{H}_2\uparrow$

Из уравнения следует, что $n(\text{M'}) = n(\text{H}_2)$.

$n(\text{A}) = 0,02443 \text{ моль}$

Молярная масса вещества А: $M(\text{A}) = \frac{m(\text{A})}{n(\text{A})} = \frac{0,980 \text{ г}}{0,02443 \text{ моль}} \approx 40,11 \text{ г/моль}$. Эта молярная масса практически совпадает с молярной массой кальция ($M(\text{Ca}) = 40,08 \text{ г/моль}$). Кальций – возможный кандидат.

Вариант 3: Вещество А – гидрид щелочного металла (MH).

Уравнение реакции: $\text{MH} + \text{H}_2\text{O} \rightarrow \text{MOH} + \text{H}_2\uparrow$

Из уравнения следует, что $n(\text{MH}) = n(\text{H}_2)$.

$n(\text{A}) = 0,02443 \text{ моль}$

Молярная масса вещества А: $M(\text{A}) = \frac{m(\text{A})}{n(\text{A})} = \frac{0,980 \text{ г}}{0,02443 \text{ моль}} \approx 40,11 \text{ г/моль}$.

Если вещество А – гидрид, то его молярная масса $M(\text{A}) = M(\text{M}) + M(\text{H})$.

$M(\text{M}) = M(\text{A}) - M(\text{H}) = 40,11 - 1,01 \approx 39,1 \text{ г/моль}$. Эта молярная масса соответствует калию ($M(\text{K}) = 39,10 \text{ г/моль}$). Следовательно, вещество А может быть гидридом калия (KH).

Итак, у нас есть два кандидата: кальций (Ca) и гидрид калия (KH). Чтобы выбрать правильный ответ, проанализируем свойство продуктов реакции. В условии сказано, что образуется "раствор".

Если вещество А – это кальций (Ca), то продуктом является гидроксид кальция, $Ca(OH)_2$. Найдем массу образовавшегося гидроксида:

$n(\text{Ca}(\text{OH})_2) = n(\text{Ca}) = 0,02443 \text{ моль}$

$m(\text{Ca}(\text{OH})_2) = n \cdot M = 0,02443 \text{ моль} \cdot 74,08 \text{ г/моль} \approx 1,81 \text{ г}$

Растворимость $Ca(OH)_2$ в воде при $20 \text{ }^\circ\text{C}$ составляет примерно $1,73 \text{ г/л}$. В $200 \text{ см}^3$ ($0,2 \text{ л}$) воды может раствориться $0,2 \text{ л} \cdot 1,73 \text{ г/л} = 0,346 \text{ г}$. Так как образовалось $1,81 \text{ г}$ гидроксида кальция, большая его часть выпадет в осадок, образуя суспензию, а не "раствор".

Если вещество А – это гидрид калия (KH), то продуктом является гидроксид калия, KOH. Найдем массу образовавшегося гидроксида:

$n(\text{KOH}) = n(\text{KH}) = 0,02443 \text{ моль}$

$m(\text{KOH}) = n \cdot M = 0,02443 \text{ моль} \cdot 56,1 \text{ г/моль} \approx 1,37 \text{ г}$

Гидроксид калия очень хорошо растворим в воде (около $1210 \text{ г/л}$ при $20 \text{ }^\circ\text{C}$). Образовавшиеся $1,37 \text{ г}$ KOH полностью растворятся в $200 \text{ см}^3$ воды, образуя истинный раствор.

Таким образом, условию задачи ("образуется ... раствор") удовлетворяет гидрид калия.

Уравнение реакции: $\text{KH} + \text{H}_2\text{O} = \text{KOH} + \text{H}_2\uparrow$

Ответ: Формула вещества А – KH (гидрид калия).

2.Изменится ли решение задачи, если вместо 200 см³ в условии задачи будет 20 см³ или 2000 см³ дистиллированной воды? Поясните почему.

Для полной реакции $0,980 \text{ г}$ ($0,02443 \text{ моль}$) гидрида калия KH требуется стехиометрическое количество воды:

$n(\text{H}_2\text{O}) = n(\text{KH}) = 0,02443 \text{ моль}$

$m(\text{H}_2\text{O}) = n \cdot M = 0,02443 \text{ моль} \cdot 18,02 \text{ г/моль} \approx 0,44 \text{ г}$

Масса воды в рассматриваемых случаях (принимая плотность воды $1 \text{ г/см}^3$):

  • $20 \text{ см}^3 \rightarrow 20 \text{ г}$
  • $200 \text{ см}^3 \rightarrow 200 \text{ г}$
  • $2000 \text{ см}^3 \rightarrow 2000 \text{ г}$

Во всех трех случаях масса воды ($20 \text{ г}$, $200 \text{ г}$, $2000 \text{ г}$) значительно превышает необходимое для реакции количество ($0,44 \text{ г}$). Это означает, что вода всегда находится в избытке, а гидрид калия является лимитирующим реагентом и вступает в реакцию полностью.

Поскольку количество прореагировавшего вещества А не меняется, количество выделившегося газа также останется прежним ($0,02443 \text{ моль}$). Следовательно, все расчеты по определению молярной массы и идентификации вещества А останутся без изменений. Идентификация вещества А как KH будет верной для любого из указанных объемов воды.

Ответ: Решение задачи не изменится. Во всех указанных объемах ($20 \text{ см}^3$, $200 \text{ см}^3$, $2000 \text{ см}^3$) вода находится в избытке по отношению к навеске вещества А. Поэтому количество выделившегося газа будет одинаковым во всех случаях, что приведет к тому же результату при расчете молярной массы и установлении формулы вещества А.

Помогло решение? Оставьте отзыв в комментариях ниже.

Присоединяйтесь к Телеграм-группе @gdz_by_belarus

Присоединиться

Мы подготовили для вас ответ c подробным объяснением домашего задания по химии за 11 класс, для упражнения номер 1366 расположенного на странице 211 к сборнику задач 2023 года издания для учащихся школ и гимназий.

Теперь на нашем сайте ГДЗ.ТОП вы всегда легко и бесплатно найдёте условие с правильным ответом на вопрос «Как решить ДЗ» и «Как сделать» задание по химии к упражнению №1366 (с. 211), авторов: Хвалюк (Виктор Николаевич), Резяпкин (Виктор Ильич), учебного пособия издательства Адукацыя i выхаванне.